Warning:
JavaScript is turned OFF. None of the links on this page will work until it is reactivated.
If you need help turning JavaScript On, click here.
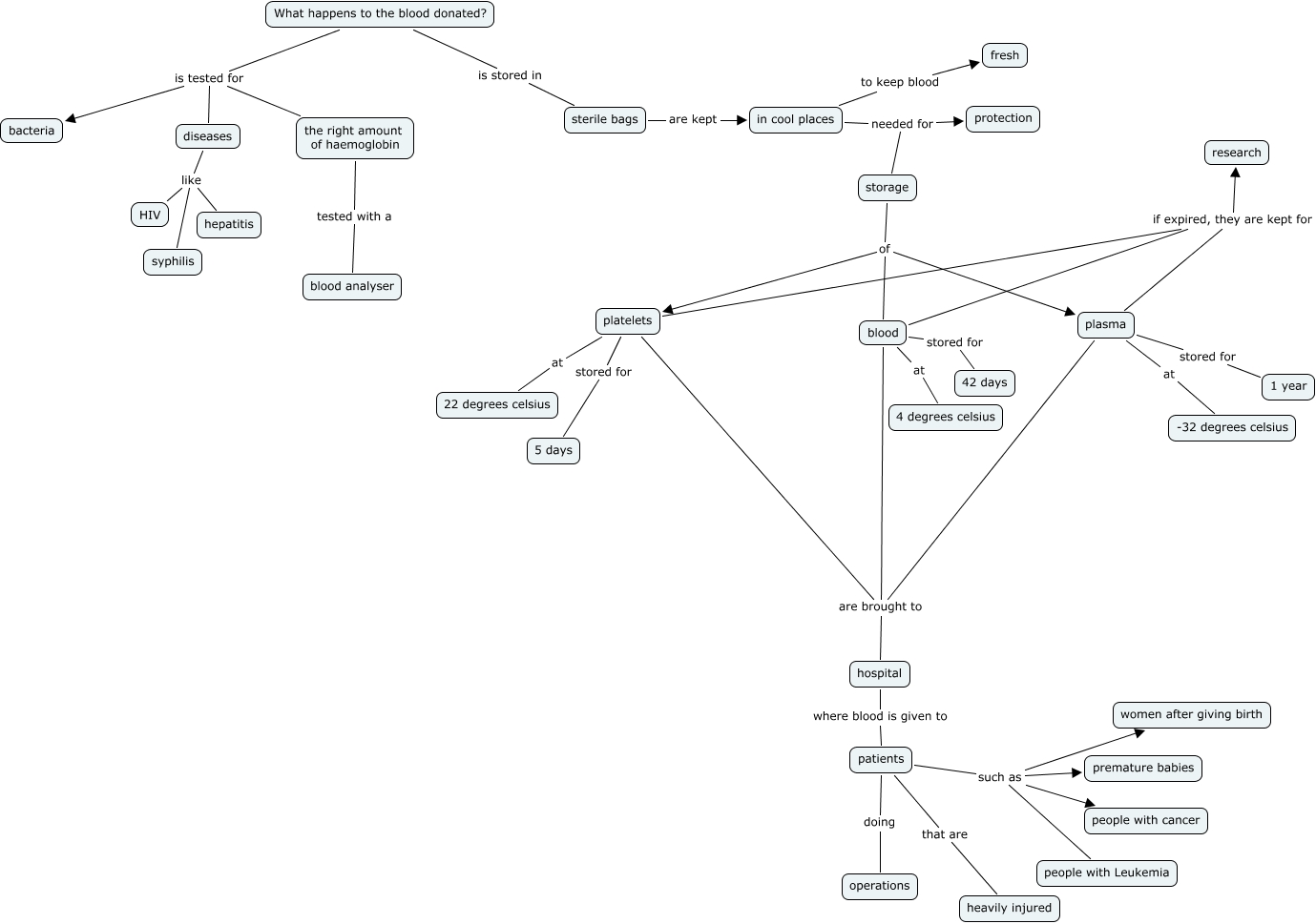
This Concept Map, created with IHMC CmapTools, has information related to: LINUS POST, storage of platelets, hospital where blood is given to patients, diseases like syphilis, What happens to the blood donated? is tested for bacteria, platelets if expired, they are kept for research, blood if expired, they are kept for research, What happens to the blood donated? is stored in sterile bags, blood at 4 degrees celsius, in cool places needed for storage, blood stored for 42 days, diseases like HIV, patients that are heavily injured, plasma are brought to hospital, platelets at 22 degrees celsius, patients such as women after giving birth, patients doing operations, in cool places to keep blood fresh, platelets stored for 5 days, plasma if expired, they are kept for research, storage of blood