Warning:
JavaScript is turned OFF. None of the links on this page will work until it is reactivated.
If you need help turning JavaScript On, click here.
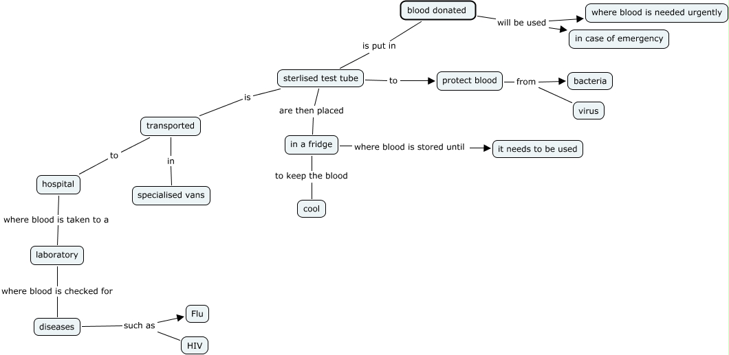
This Concept Map, created with IHMC CmapTools, has information related to: NICOLE C PRE, protect blood from bacteria, diseases such as HIV, sterlised test tube are then placed in a fridge, sterlised test tube is transported, laboratory where blood is checked for diseases, transported to hospital, in a fridge where blood is stored until it needs to be used, blood donated will be used where blood is needed urgently, hospital where blood is taken to a laboratory, protect blood from virus, blood donated is put in sterlised test tube, transported in specialised vans, blood donated will be used in case of emergency, in a fridge to keep the blood cool, sterlised test tube to protect blood, diseases such as Flu