Warning:
JavaScript is turned OFF. None of the links on this page will work until it is reactivated.
If you need help turning JavaScript On, click here.
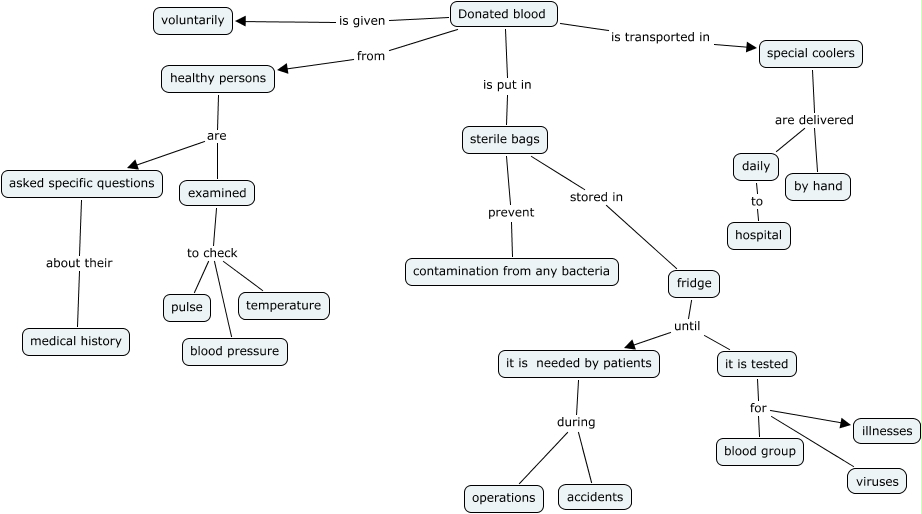
This Concept Map, created with IHMC CmapTools, has information related to: MARTINE POST, healthy persons are examined, fridge until it is needed by patients, asked specific questions about their medical history, it is tested for illnesses, examined to check blood pressure, Donated blood from healthy persons, Donated blood is given voluntarily, Donated blood is transported in special coolers, it is needed by patients during operations, examined to check pulse, fridge until it is tested, it is tested for viruses, special coolers are delivered daily, special coolers are delivered by hand, examined to check temperature, sterile bags stored in fridge, it is tested for blood group, it is needed by patients during accidents, healthy persons are asked specific questions, sterile bags prevent contamination from any bacteria