Warning:
JavaScript is turned OFF. None of the links on this page will work until it is reactivated.
If you need help turning JavaScript On, click here.
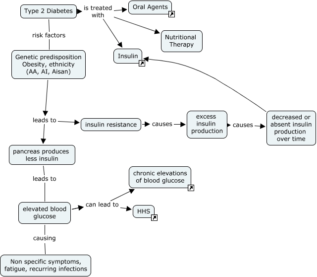
This Concept Map, created with IHMC CmapTools, has information related to: diabetes type 2, Genetic predisposition Obesity, ethnicity (AA, AI, Aisan) leads to insulin resistance, decreased or absent insulin production over time Insulin, elevated blood glucose can lead to HHS, elevated blood glucose can lead to chronic elevations of blood glucose, pancreas produces less insulin leads to elevated blood glucose, excess insulin production causes decreased or absent insulin production over time, Genetic predisposition Obesity, ethnicity (AA, AI, Aisan) leads to pancreas produces less insulin, Type 2 Diabetes is treated with Nutritional Therapy, insulin resistance causes excess insulin production, elevated blood glucose causing Non specific symptoms, fatigue, recurring infections, Type 2 Diabetes is treated with Oral Agents, Type 2 Diabetes risk factors Genetic predisposition Obesity, ethnicity (AA, AI, Aisan), elevated blood glucose can lead to HHS, elevated blood glucose can lead to chronic elevations of blood glucose, Type 2 Diabetes is treated with Insulin