Warning:
JavaScript is turned OFF. None of the links on this page will work until it is reactivated.
If you need help turning JavaScript On, click here.
The Concept Map you are trying to access has information related to:
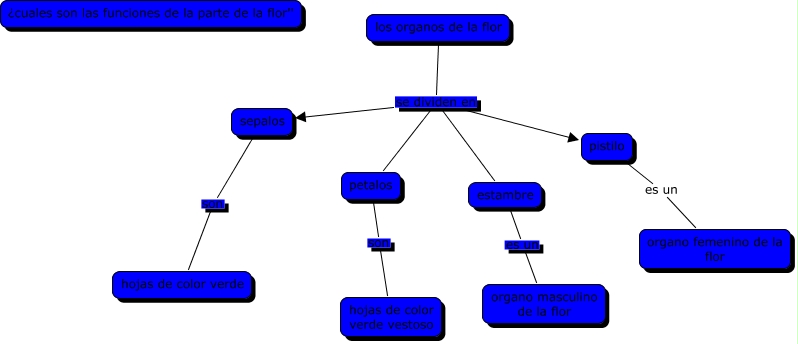
los organos de la flor, los organos de la flor se dividen en petalos, petalos son hojas de color verde vestoso, estambre es un organo masculino de la flor, los organos de la flor se dividen en estambre, pistilo es un organo femenino de la flor, los organos de la flor se dividen en sepalos, sepalos son hojas de color verde, los organos de la flor se dividen en pistilo