Warning:
JavaScript is turned OFF. None of the links on this page will work until it is reactivated.
If you need help turning JavaScript On, click here.
The Concept Map you are trying to access has information related to:
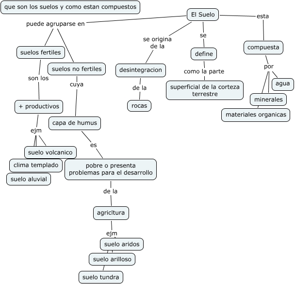
El Suelo, agricltura ejm suelo aridos, agricltura ejm suelo tundra, define como la parte superficial de la corteza terrestre, El Suelo se origina de la desintegracion, suelos no fertiles cuya capa de humus, El Suelo se define, pobre o presenta problemas para el desarrollo de la agricltura, + productivos ejm suelo volcanico, El Suelo puede agruparse en suelos fertiles, desintegracion de la rocas