Warning:
JavaScript is turned OFF. None of the links on this page will work until it is reactivated.
If you need help turning JavaScript On, click here.
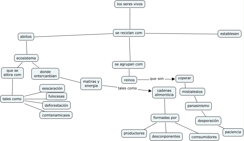
Este Cmap, tiene información relacionada con: Sinlos seres vivos, se agrupan com ???? reinos, formadas por ???? desconponentes, que se attira com ???? tales como, ecosistema ???? donde entercanbian, ecosistema ???? que se attira com, mistialestos ???? panasinismo, formadas por ???? productores, tales como ???? deforestación, se reciclan com ???? establesen, formadas por ???? comsumidores, matiras y energia tales como cadenas alimenticia, se reciclan com ???? se agrupan com, tales como ???? fulocesas, reinos que son coperar, abiitos ???? ecosistema, cadenas alimenticia ???? formadas por, los seres vivos ???? se reciclan com, desperación ???? paciencia, coperar ???? mistialestos, panasinismo ???? desperación