Warning:
JavaScript is turned OFF. None of the links on this page will work until it is reactivated.
If you need help turning JavaScript On, click here.
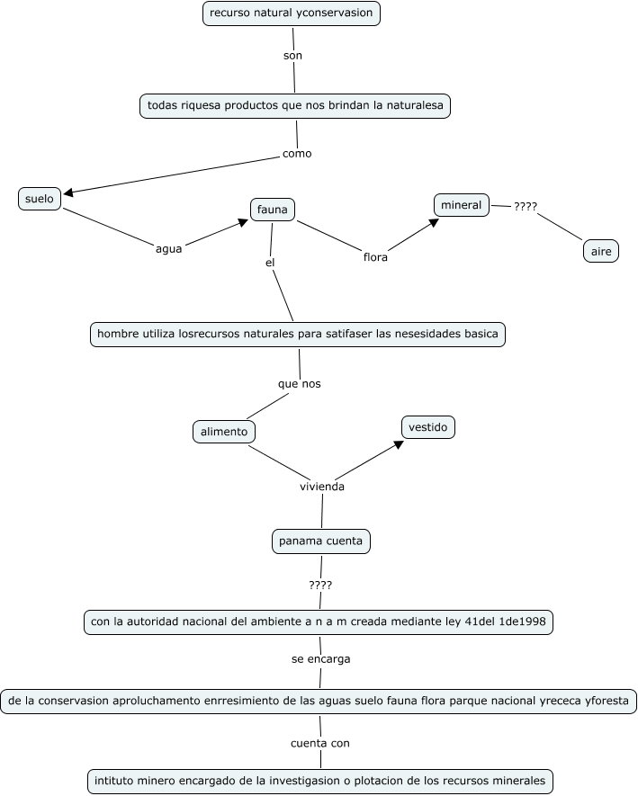
Este Cmap, tiene información relacionada con: Recurso naturales uso y conservacion, de la conservasion aproluchamento enrresimiento de las aguas suelo fauna flora parque nacional yrececa yforesta cuenta con intituto minero encargado de la investigasion o plotacion de los recursos minerales, alimento vivienda panama cuenta, fauna flora mineral, con la autoridad nacional del ambiente a n a m creada mediante ley 41del 1de1998 se encarga de la conservasion aproluchamento enrresimiento de las aguas suelo fauna flora parque nacional yrececa yforesta, panama cuenta ???? con la autoridad nacional del ambiente a n a m creada mediante ley 41del 1de1998, mineral ???? aire, suelo agua fauna, recurso natural yconservasion son todas riquesa productos que nos brindan la naturalesa, todas riquesa productos que nos brindan la naturalesa como suelo, alimento vivienda vestido, hombre utiliza losrecursos naturales para satifaser las nesesidades basica que nos alimento, fauna el hombre utiliza losrecursos naturales para satifaser las nesesidades basica