Warning:
JavaScript is turned OFF. None of the links on this page will work until it is reactivated.
If you need help turning JavaScript On, click here.
The Concept Map you are trying to access has information related to:
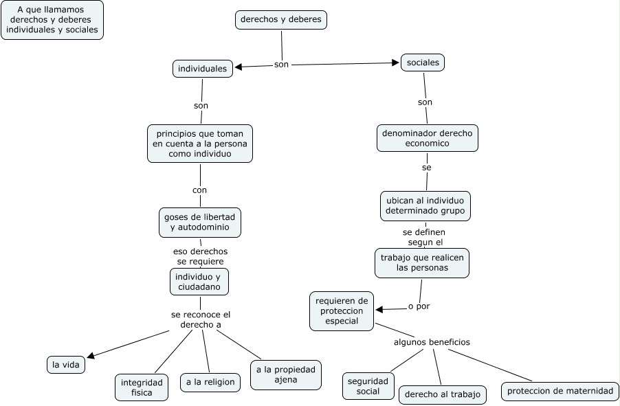
A que llamamos derechos y deberes individuales y sociales, individuo y ciudadano se reconoce el derecho a a la religion, derechos y deberes son individuales, trabajo que realicen las personas o por requieren de proteccion especial, goses de libertad y autodominio eso derechos se requiere individuo y ciudadano, principios que toman en cuenta a la persona como individuo con goses de libertad y autodominio, derechos y deberes son sociales, requieren de proteccion especial algunos beneficios proteccion de maternidad, individuales son principios que toman en cuenta a la persona como individuo, requieren de proteccion especial algunos beneficios seguridad social, denominador derecho economico se ubican al individuo determinado grupo