Warning:
JavaScript is turned OFF. None of the links on this page will work until it is reactivated.
If you need help turning JavaScript On, click here.
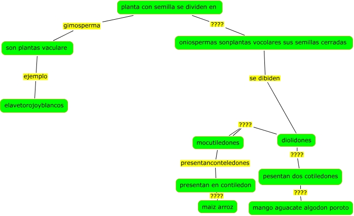
Este Cmap, tiene información relacionada con: plantas con semilla, diolidones ???? mocutiledones, son plantas vaculare ejemplo elavetorojoyblancos, diolidones ???? mocutiledones, pesentan dos cotiledones ???? mango aguacate algodon poroto, planta con semilla se dividen en gimosperma son plantas vaculare, diolidones ???? pesentan dos cotiledones, oniospermas sonplantas vocolares sus semillas cerradas se dibiden diolidones, mocutiledones presentanconteledones presentan en contiledon, planta con semilla se dividen en ???? oniospermas sonplantas vocolares sus semillas cerradas, presentan en contiledon ???? maiz arroz