Warning:
JavaScript is turned OFF. None of the links on this page will work until it is reactivated.
If you need help turning JavaScript On, click here.
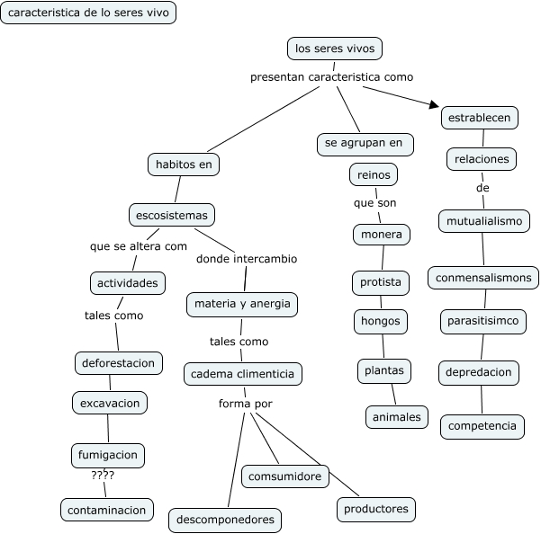
Este Cmap, tiene información relacionada con: Características de los seres vivos, excavacion ???? fumigacion, hongos ???? plantas, los seres vivos presentan caracteristica como habitos en, los seres vivos presentan caracteristica como estrablecen, cadema climenticia forma por comsumidore, escosistemas que se altera com actividades, los seres vivos presentan caracteristica como se agrupan en, reinos que son monera, depredacion ???? competencia, mutualialismo ???? conmensalismons, materia y anergia tales como cadema climenticia, monera ???? protista, escosistemas donde intercambio materia y anergia, fumigacion ???? contaminacion, conmensalismons ???? parasitisimco, relaciones de mutualialismo, protista ???? hongos, cadema climenticia forma por productores, habitos en ???? escosistemas, plantas ???? animales