Warning:
JavaScript is turned OFF. None of the links on this page will work until it is reactivated.
If you need help turning JavaScript On, click here.
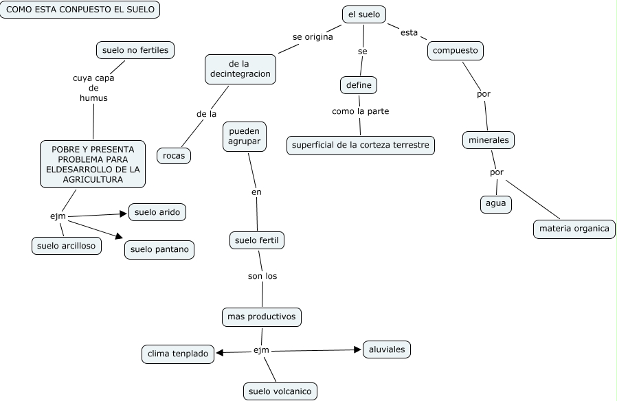
The Concept Map you are trying to access has information related to:
el suelo, suelo no fertiles cuya capa de humus POBRE Y PRESENTA PROBLEMA PARA ELDESARROLLO DE LA AGRICULTURA, minerales por materia organica, compuesto por minerales, mas productivos ejm aluviales, mas productivos ejm clima tenplado, POBRE Y PRESENTA PROBLEMA PARA ELDESARROLLO DE LA AGRICULTURA ejm suelo arido, pueden agrupar en suelo fertil, POBRE Y PRESENTA PROBLEMA PARA ELDESARROLLO DE LA AGRICULTURA ejm suelo arcilloso, mas productivos ejm suelo volcanico, el suelo se origina de la decintegracion