Warning:
JavaScript is turned OFF. None of the links on this page will work until it is reactivated.
If you need help turning JavaScript On, click here.
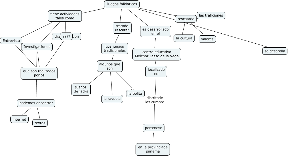
Este Cmap, tiene información relacionada con: juegos folklorico, tiene actividades tales como ???? dramatizacion, tiene actividades tales como ???? Entrevista, algunos que son ???? la bolita, es desarrollado en el ???? centro educativo Melchor Lasso de la Vega, Entrevista ???? que son realizados porlos, rescatada ???? la cultura, tiene actividades tales como ???? Investigaciones, Investigaciones ???? que son realizados porlos, rescatada ???? valores, localizado en distritode las cumbre pertenese, Juegos folkloricos ???? es desarrollado en el, podemos encontrar ???? internet, Juegos folkloricos ???? tiene actividades tales como, centro educativo Melchor Lasso de la Vega ???? localizado en, algunos que son ???? juegos de jacks, algunos que son ???? la rayuela, Investigaciones ???? podemos encontrar, podemos encontrar ???? textos, rescatada ???? las traticiones, tiene actividades tales como ???? ????