Warning:
JavaScript is turned OFF. None of the links on this page will work until it is reactivated.
If you need help turning JavaScript On, click here.
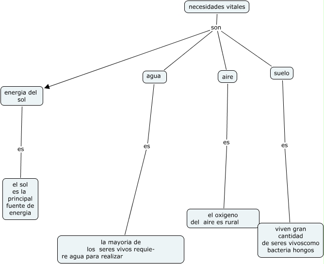
Este Cmap, tiene información relacionada con: necesidades vitales, suelo es viven gran cantidad de seres vivoscomo bacteria hongos, necesidades vitales son energia del sol, energia del sol es el sol es la principal fuente de energia, necesidades vitales son agua, agua es la mayoria de los seres vivos requie- re agua para realizar, aire es el oxigeno del aire es rural, necesidades vitales son aire, necesidades vitales son suelo