Warning:
JavaScript is turned OFF. None of the links on this page will work until it is reactivated.
If you need help turning JavaScript On, click here.
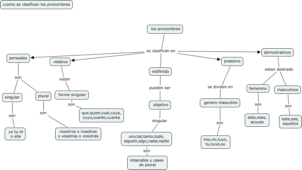
Este Cmap, tiene información relacionada con: Sin Tít, los pronombres se clasifican en demostrativos, demostrativos estan destrado femenino, persoales son plural, forma singular son que,quien,cual,cuya, cuyo,cuanto,cuanta, singular son yo tu el o ella, objetivo singular uno,tal,tanto,todo, alguien,algo,nada,nadie, persoales son singular, relativo estan forma singular, masculinos son este,ese, aquellos, plural son nosotros o nosotras o vosotras o vosotras, los pronombres se clasifican en indifinido, los pronombres se clasifican en persoales, indifinido pueden ser objetivo, femenino son esta,esas, acuyas, genero masculino son mio,mi,tuyo, tu,suya,su, los pronombres se clasifican en relativo, uno,tal,tanto,todo, alguien,algo,nada,nadie son inbariable y cases de plural, los pronombres se clasifican en posesivo, posesivo se dividen en genero masculino, demostrativos estan destrado masculinos