Warning:
JavaScript is turned OFF. None of the links on this page will work until it is reactivated.
If you need help turning JavaScript On, click here.
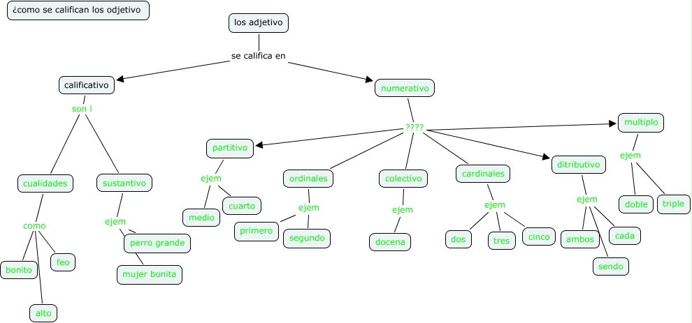
Este Cmap, tiene información relacionada con: los adjetivo, ordinales ejem segundo, numerativo ???? ordinales, calificativo son l cualidades, cualidades como feo, ditributivo ejem ambos, cardinales ejem dos, numerativo ???? ditributivo, numerativo ???? multiplo, los adjetivo se califica en calificativo, cualidades como bonito, calificativo son l sustantivo, ditributivo ejem sendo, ditributivo ejem cada, partitivo ejem cuarto, sustantivo ejem mujer bonita, multiplo ejem triple, cardinales ejem cinco, partitivo ejem medio, cualidades como alto, sustantivo ejem perro grande