Warning:
JavaScript is turned OFF. None of the links on this page will work until it is reactivated.
If you need help turning JavaScript On, click here.
The Concept Map you are trying to access has information related to:
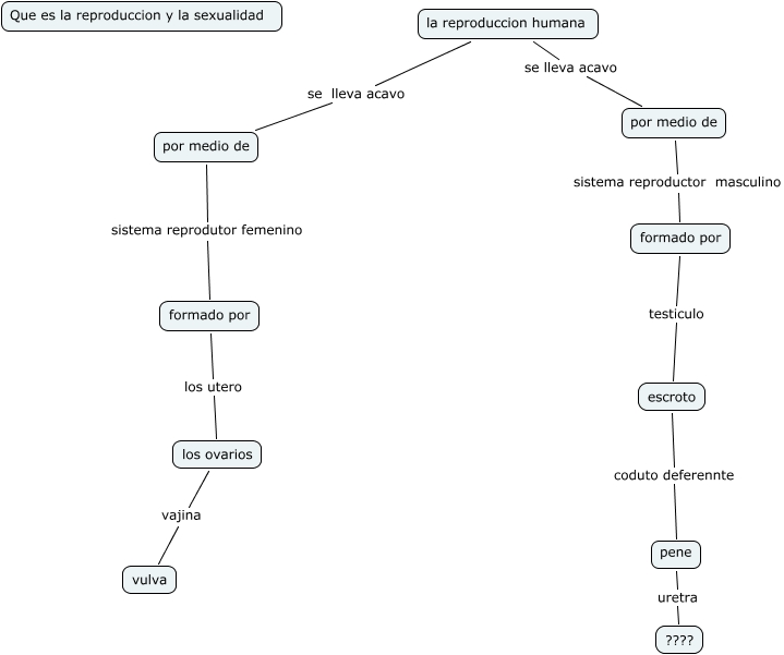
la reproduccion humana, formado por los utero los ovarios, los ovarios vajina vulva, la reproduccion humana se lleva acavo por medio de, pene uretra ????, escroto coduto deferennte pene, formado por testiculo escroto, por medio de sistema reproductor masculino formado por, la reproduccion humana se lleva acavo por medio de, por medio de sistema reprodutor femenino formado por