Warning:
JavaScript is turned OFF. None of the links on this page will work until it is reactivated.
If you need help turning JavaScript On, click here.
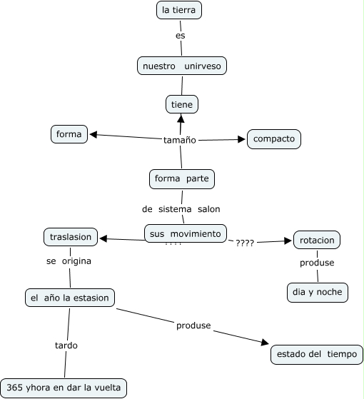
The Concept Map you are trying to access has information related to:
la tierra 4E, el año la estasion tardo 365 yhora en dar la vuelta, nuestro unirveso tamaño forma, traslasion se origina el año la estasion, sus movimiento ???? rotacion, el año la estasion produse estado del tiempo, rotacion produse dia y noche, nuestro unirveso tamaño compacto, nuestro unirveso tamaño tiene, la tierra es nuestro unirveso, nuestro unirveso tamaño forma parte