Warning:
JavaScript is turned OFF. None of the links on this page will work until it is reactivated.
If you need help turning JavaScript On, click here.
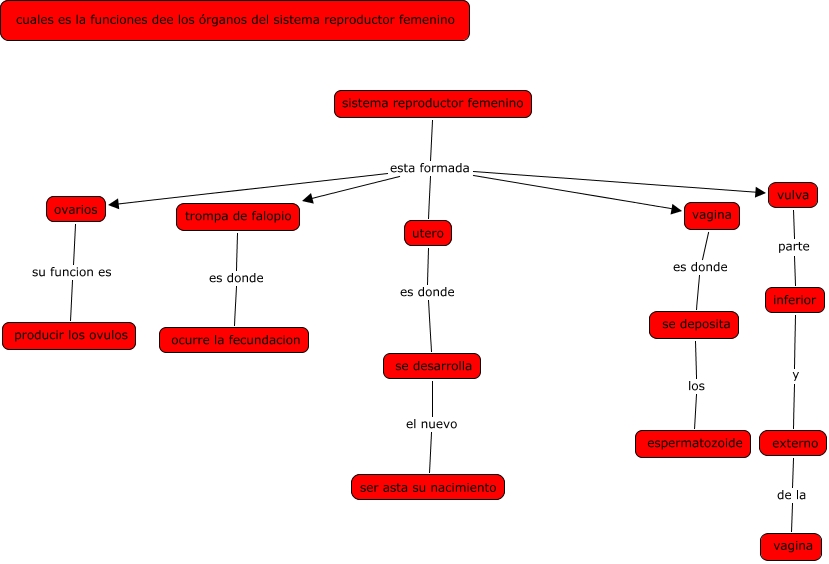
Este Cmap, tiene información relacionada con: sistema reproductorfemenina, sistema reproductor femenino esta formada vulva, sistema reproductor femenino esta formada ovarios, sistema reproductor femenino esta formada utero, ovarios su funcion es producir los ovulos, trompa de falopio es donde ocurre la fecundacion, se deposita los espermatozoide, vulva parte inferior, sistema reproductor femenino esta formada vagina, inferior y externo, utero es donde se desarrolla, externo de la vagina, vagina es donde se deposita, se desarrolla el nuevo ser asta su nacimiento, sistema reproductor femenino esta formada trompa de falopio