Warning:
JavaScript is turned OFF. None of the links on this page will work until it is reactivated.
If you need help turning JavaScript On, click here.
The Concept Map you are trying to access has information related to:
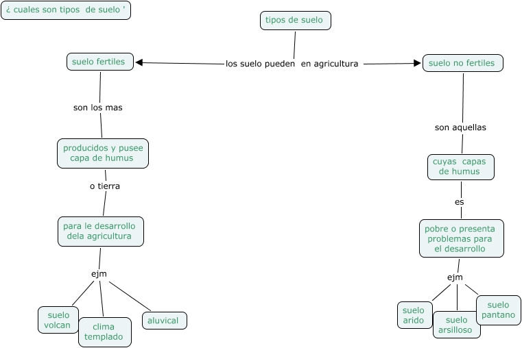
tipo de suelo, pobre o presenta problemas para el desarrollo ejm suelo pantano, cuyas capas de humus es pobre o presenta problemas para el desarrollo, tipos de suelo los suelo pueden en agricultura suelo no fertiles, suelo fertiles son los mas producidos y pusee capa de humus, tipos de suelo los suelo pueden en agricultura suelo fertiles, pobre o presenta problemas para el desarrollo ejm suelo arido, para le desarrollo dela agricultura ejm clima templado, producidos y pusee capa de humus o tierra para le desarrollo dela agricultura, suelo no fertiles son aquellas cuyas capas de humus, pobre o presenta problemas para el desarrollo ejm suelo arsilloso