Warning:
JavaScript is turned OFF. None of the links on this page will work until it is reactivated.
If you need help turning JavaScript On, click here.
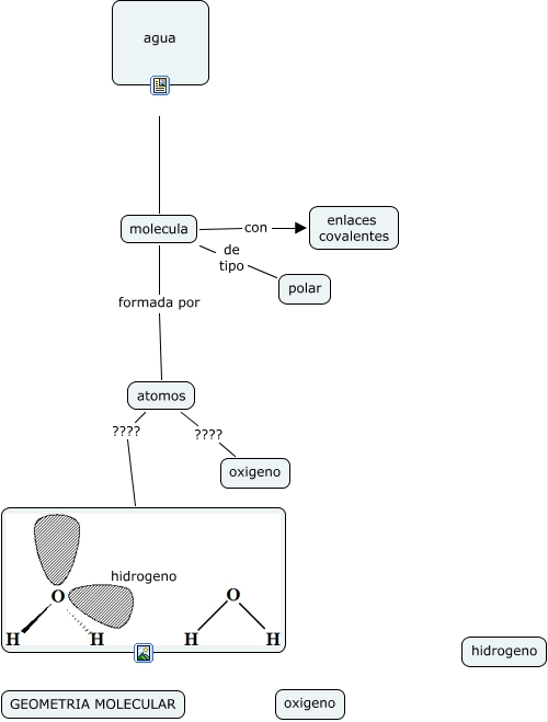
Este Cmap, tiene información relacionada con: qca del agua, molecula de tipo polar, atomos ???? hidrogeno, agua es molecula, molecula formada por atomos, molecula con enlaces covalentes, atomos ???? oxigeno