Warning:
JavaScript is turned OFF. None of the links on this page will work until it is reactivated.
If you need help turning JavaScript On, click here.
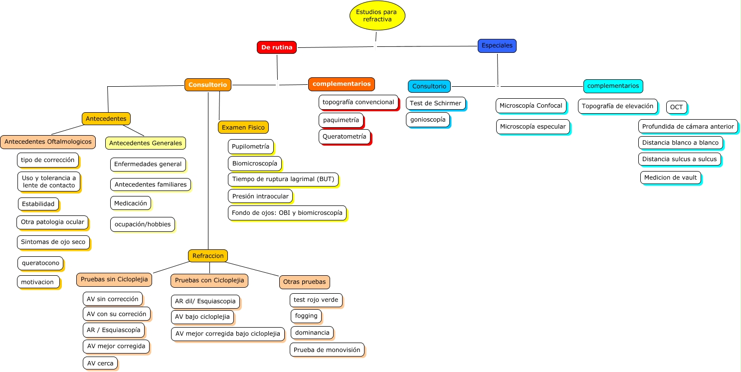
Este Cmap, tiene información relacionada con: Refractiva completo2, Estudios para refractiva De rutina, Consultorio ???? Antecedentes, Especiales . complementarios, Refraccion ???? Otras pruebas, Antecedentes ???? Antecedentes Generales, Refraccion ???? Pruebas con Cicloplejia, De rutina complementarios, Especiales . Consultorio, Consultorio ???? Examen Fisico, De rutina Consultorio, Consultorio ???? Refraccion, Refraccion ???? Pruebas sin Cicloplejia, Antecedentes ???? Antecedentes Oftalmologicos, Estudios para refractiva Especiales