Warning:
JavaScript is turned OFF. None of the links on this page will work until it is reactivated.
If you need help turning JavaScript On, click here.
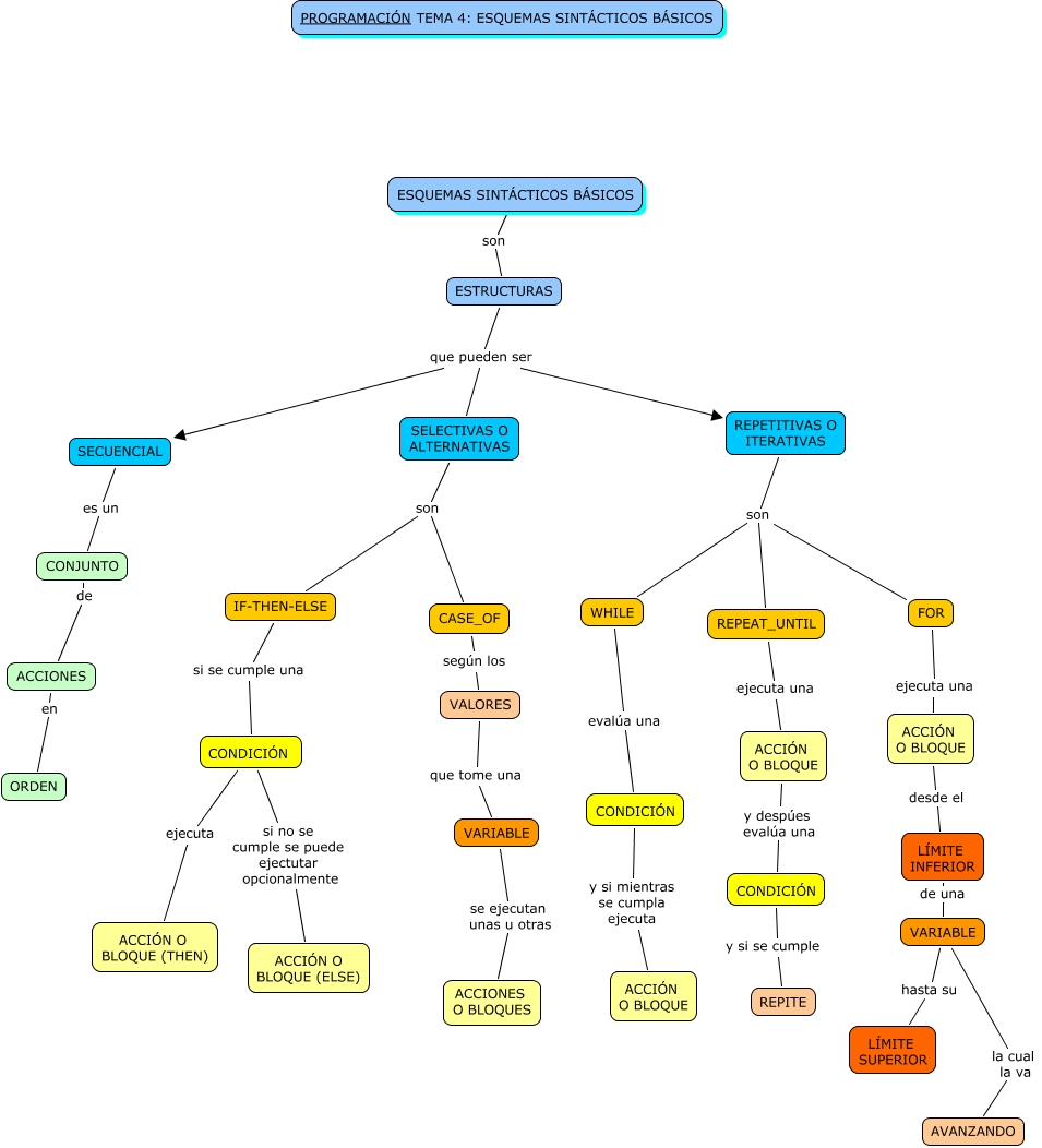
Este Cmap, tiene información relacionada con: Tema 4 Esquemas sintácticos básicos, CONJUNTO de ACCIONES, IF-THEN-ELSE si se cumple una CONDICIÓN, WHILE evalúa una CONDICIÓN, CONDICIÓN si no se cumple se puede ejectutar opcionalmente ACCIÓN O BLOQUE (ELSE), FOR ejecuta una ACCIÓN O BLOQUE, CONDICIÓN y si mientras se cumpla ejecuta ACCIÓN O BLOQUE, ESTRUCTURAS que pueden ser SECUENCIAL, REPETITIVAS O ITERATIVAS son REPEAT_UNTIL, CONDICIÓN ejecuta ACCIÓN O BLOQUE (THEN), CONDICIÓN y si se cumple REPITE, REPETITIVAS O ITERATIVAS son WHILE, VARIABLE se ejecutan unas u otras ACCIONES O BLOQUES, SELECTIVAS O ALTERNATIVAS son CASE_OF, SELECTIVAS O ALTERNATIVAS son IF-THEN-ELSE, CASE_OF según los VALORES, REPETITIVAS O ITERATIVAS son FOR, VALORES que tome una VARIABLE, ESTRUCTURAS que pueden ser REPETITIVAS O ITERATIVAS, REPEAT_UNTIL ejecuta una ACCIÓN O BLOQUE, VARIABLE hasta su LÍMITE SUPERIOR