Warning:
JavaScript is turned OFF. None of the links on this page will work until it is reactivated.
If you need help turning JavaScript On, click here.
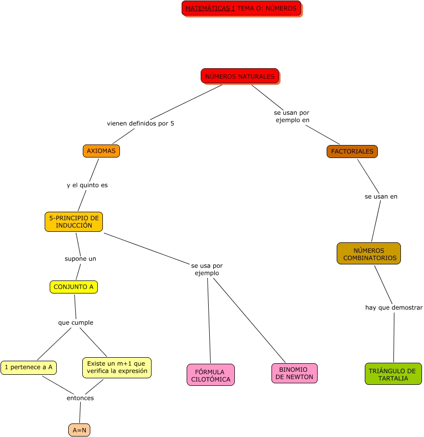
Este Cmap, tiene información relacionada con: Tema 0 Numeros naturales, NÚMEROS NATURALES se usan por ejemplo en FACTORIALES, CONJUNTO A que cumple Existe un m+1 que verifica la expresión, 5-PRINCIPIO DE INDUCCIÓN se usa por ejemplo BINOMIO DE NEWTON, AXIOMAS y el quinto es 5-PRINCIPIO DE INDUCCIÓN, 1 pertenece a A entonces A=N, CONJUNTO A que cumple 1 pertenece a A, 5-PRINCIPIO DE INDUCCIÓN se usa por ejemplo FÓRMULA CILOTÓMICA, 5-PRINCIPIO DE INDUCCIÓN supone un CONJUNTO A, NÚMEROS COMBINATORIOS hay que demostrar TRIÁNGULO DE TARTALIA, FACTORIALES se usan en NÚMEROS COMBINATORIOS, Existe un m+1 que verifica la expresión entonces A=N, NÚMEROS NATURALES vienen definidos por 5 AXIOMAS