Warning:
JavaScript is turned OFF. None of the links on this page will work until it is reactivated.
If you need help turning JavaScript On, click here.
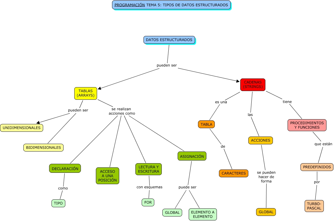
Este Cmap, tiene información relacionada con: Tema 5 Tipos de datos estructurados, TABLAS (ARRAYS) pueden ser UNIDIMENSIONALES, ACCIONES se pueden hacer de forma GLOBAL, TABLAS (ARRAYS) pueden ser BIDIMENSIONALES, DATOS ESTRUCTURADOS pueden ser CADENAS (STRINGS), ASIGNACIÓN puede ser GLOBAL, CADENAS (STRINGS) es una TABLA, ASIGNACIÓN puede ser ELEMENTO A ELEMENTO, TABLAS (ARRAYS) se realizan acciones como DECLARACIÓN, TABLAS (ARRAYS) se realizan acciones como ACCESO A UNA POSICIÓN, PREDEFINIDOS por TURBO- PASCAL, LECTURA Y ESCRITURA con esquemas FOR, TABLAS (ARRAYS) se realizan acciones como LECTURA Y ESCRITURA, DATOS ESTRUCTURADOS pueden ser TABLAS (ARRAYS), TABLAS (ARRAYS) se realizan acciones como ASIGNACIÓN, DECLARACIÓN como TIPO, PROCEDIMIENTOS Y FUNCIONES que están PREDEFINIDOS, CADENAS (STRINGS) tiene PROCEDIMIENTOS Y FUNCIONES, CADENAS (STRINGS) las ACCIONES, TABLA de CARACTERES