Warning:
JavaScript is turned OFF. None of the links on this page will work until it is reactivated.
If you need help turning JavaScript On, click here.
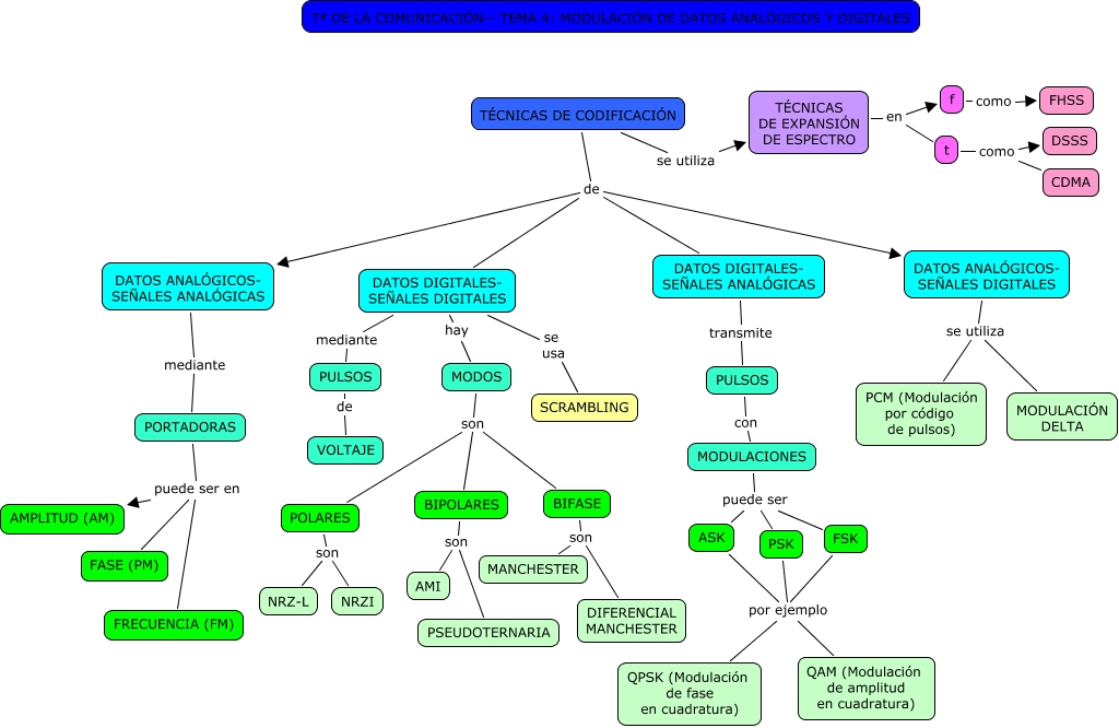
Este Cmap, tiene información relacionada con: Tema 4 Modulaciones, PORTADORAS puede ser en FRECUENCIA (FM), TÉCNICAS DE CODIFICACIÓN se utiliza TÉCNICAS DE EXPANSIÓN DE ESPECTRO, t como DSSS, BIPOLARES son PSEUDOTERNARIA, TÉCNICAS DE CODIFICACIÓN de DATOS DIGITALES- SEÑALES DIGITALES, t como CDMA, f como FHSS, DATOS ANALÓGICOS- SEÑALES DIGITALES se utiliza PCM (Modulación por código de pulsos), BIFASE son MANCHESTER, POLARES son NRZ-L, MODOS son BIFASE, TÉCNICAS DE EXPANSIÓN DE ESPECTRO en f, MODULACIONES puede ser PSK, FSK por ejemplo QAM (Modulación de amplitud en cuadratura), DATOS ANALÓGICOS- SEÑALES DIGITALES se utiliza MODULACIÓN DELTA, DATOS DIGITALES- SEÑALES ANALÓGICAS transmite PULSOS, TÉCNICAS DE CODIFICACIÓN de DATOS ANALÓGICOS- SEÑALES DIGITALES, MODOS son BIPOLARES, MODULACIONES puede ser ASK, DATOS DIGITALES- SEÑALES DIGITALES se usa SCRAMBLING