Warning:
JavaScript is turned OFF. None of the links on this page will work until it is reactivated.
If you need help turning JavaScript On, click here.
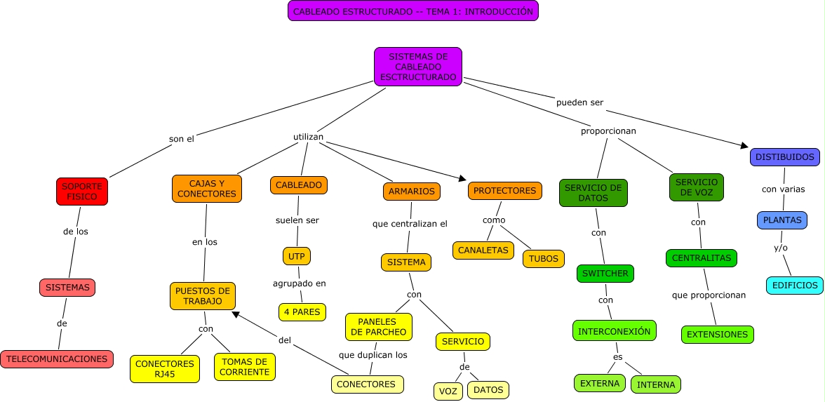
Este Cmap, tiene información relacionada con: Tema 1 Introducción al cableado estructurado, PUESTOS DE TRABAJO con TOMAS DE CORRIENTE, PUESTOS DE TRABAJO con CONECTORES RJ45, SISTEMAS DE CABLEADO ESCTRUCTURADO utilizan PROTECTORES, CAJAS Y CONECTORES en los PUESTOS DE TRABAJO, SERVICIO DE DATOS con SWITCHER, UTP agrupado en 4 PARES, PROTECTORES como CANALETAS, ARMARIOS que centralizan el SISTEMA, SISTEMAS DE CABLEADO ESCTRUCTURADO utilizan CABLEADO, PROTECTORES como TUBOS, SWITCHER con INTERCONEXIÓN, SISTEMAS DE CABLEADO ESCTRUCTURADO utilizan ARMARIOS, CABLEADO suelen ser UTP, SERVICIO de VOZ, PLANTAS y/o EDIFICIOS, SISTEMA con SERVICIO, SISTEMAS de TELECOMUNICACIONES, SOPORTE FISICO de los SISTEMAS, SERVICIO de DATOS, SISTEMA con PANELES DE PARCHEO