Warning:
JavaScript is turned OFF. None of the links on this page will work until it is reactivated.
If you need help turning JavaScript On, click here.
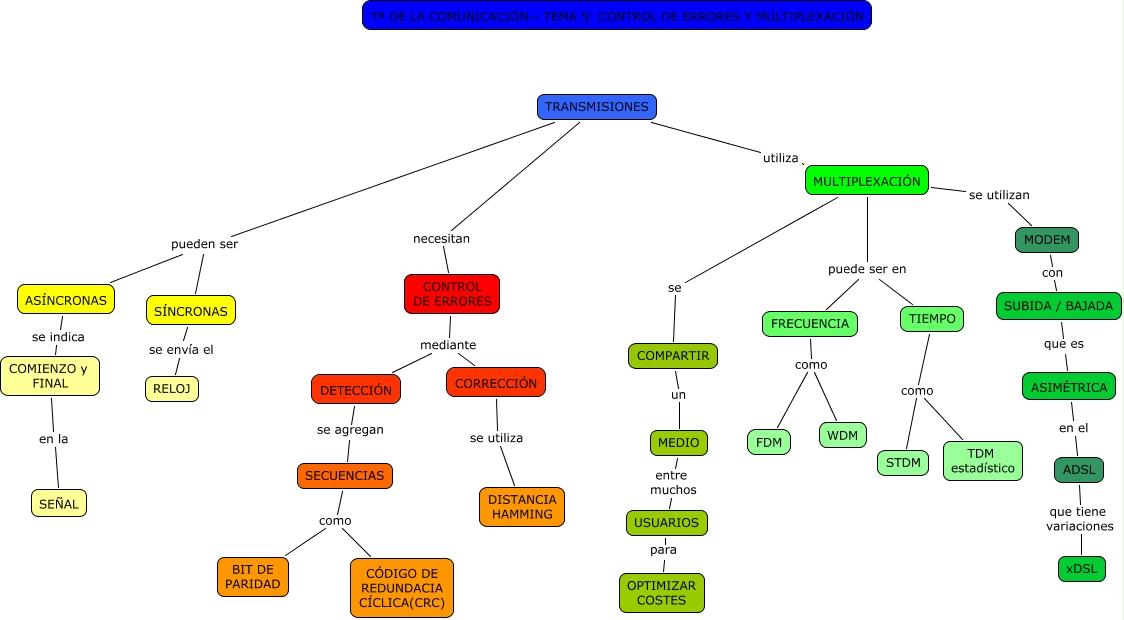
Este Cmap, tiene información relacionada con: Tema 5 Control de errores y multiplexación, CONTROL DE ERRORES mediante CORRECCIÓN, ADSL que tiene variaciones xDSL, MEDIO entre muchos USUARIOS, MODEM con SUBIDA / BAJADA, TRANSMISIONES pueden ser ASÍNCRONAS, TRANSMISIONES utiliza MULTIPLEXACIÓN, TRANSMISIONES pueden ser SÍNCRONAS, TIEMPO como STDM, SECUENCIAS como CÓDIGO DE REDUNDACIA CÍCLICA(CRC), CORRECCIÓN se utiliza DISTANCIA HAMMING, SÍNCRONAS se envía el RELOJ, DETECCIÓN se agregan SECUENCIAS, ASÍNCRONAS se indica COMIENZO y FINAL, SUBIDA / BAJADA que es ASIMÉTRICA, MULTIPLEXACIÓN se COMPARTIR, MULTIPLEXACIÓN se utilizan MODEM, SECUENCIAS como BIT DE PARIDAD, CONTROL DE ERRORES mediante DETECCIÓN, COMIENZO y FINAL en la SEÑAL, USUARIOS para OPTIMIZAR COSTES