Warning:
JavaScript is turned OFF. None of the links on this page will work until it is reactivated.
If you need help turning JavaScript On, click here.
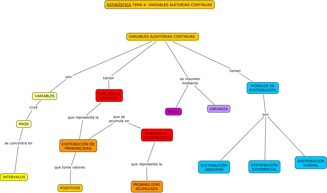
Este Cmap, tiene información relacionada con: Tema 4 Variables aleatorias continuas, MODELOS DE DISTRIBUCIÓN son DISTRIBUCIÓN NORMAL, VARIABLES ALEATORIAS CONTINUAS son VARIABLES, FUNCIÓN DE DISTRIBUCIÓN que representa la PROBABILIDAD ACUMULADA, VARIABLES ALEATORIAS CONTINUAS tienen FUNCIÓN DE DENSIDAD, VARIABLES cuya MASA, VARIABLES ALEATORIAS CONTINUAS tienen MODELOS DE DISTRIBUCIÓN, VARIABLES ALEATORIAS CONTINUAS se resumen mediante MEDIA, FUNCIÓN DE DENSIDAD que representa la DISTRIBUCIÓN DE PROBABILIDAD, MODELOS DE DISTRIBUCIÓN son DISTRIBUCIÓN EXPONENCIAL, DISTRIBUCIÓN DE PROBABILIDAD que se acumula en FUNCIÓN DE DISTRIBUCIÓN, VARIABLES ALEATORIAS CONTINUAS se resumen mediante VARIANZA, MASA se concentra en INTERVALOS, MODELOS DE DISTRIBUCIÓN son DISTRIBUCIÓN UNIFORME, DISTRIBUCIÓN DE PROBABILIDAD que toma valores POSITIVOS