Warning:
JavaScript is turned OFF. None of the links on this page will work until it is reactivated.
If you need help turning JavaScript On, click here.
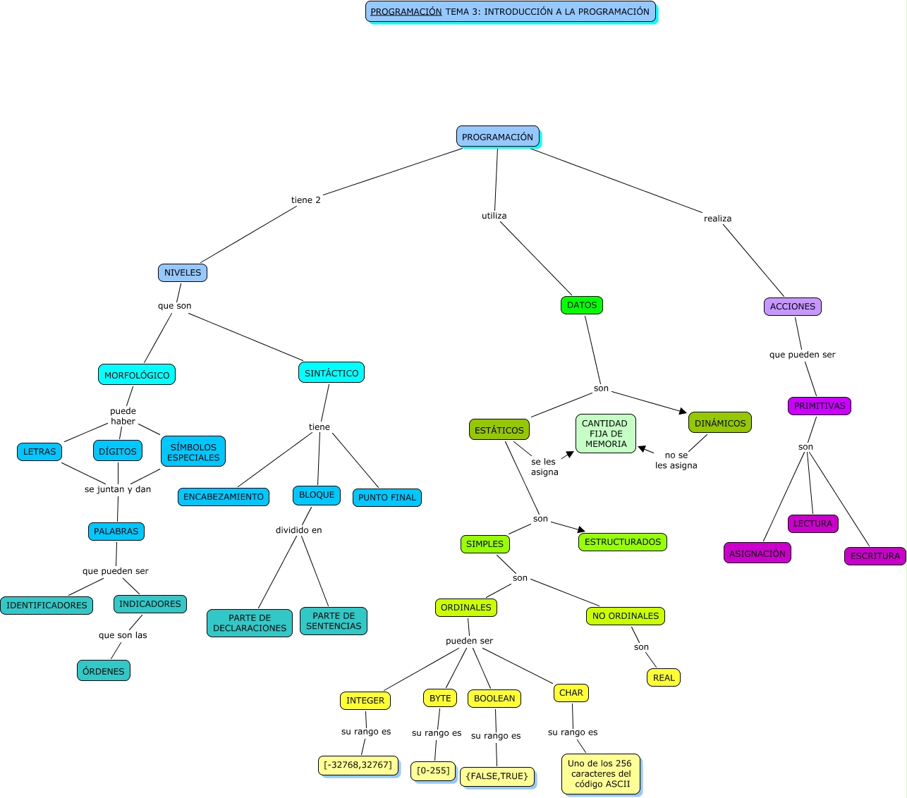
Este Cmap, tiene información relacionada con: Tema 3 Introducción a la programación, DÍGITOS se juntan y dan PALABRAS, NIVELES que son SINTÁCTICO, PALABRAS que pueden ser INDICADORES, ORDINALES pueden ser INTEGER, DATOS son ESTÁTICOS, PROGRAMACIÓN realiza ACCIONES, SINTÁCTICO tiene BLOQUE, PRIMITIVAS son ASIGNACIÓN, PROGRAMACIÓN tiene 2 NIVELES, SIMPLES son NO ORDINALES, MORFOLÓGICO puede haber SÍMBOLOS ESPECIALES, BLOQUE dividido en PARTE DE SENTENCIAS, SIMPLES son ORDINALES, DINÁMICOS no se les asigna CANTIDAD FIJA DE MEMORIA, SINTÁCTICO tiene ENCABEZAMIENTO, PALABRAS que pueden ser IDENTIFICADORES, BOOLEAN su rango es {FALSE,TRUE}, NO ORDINALES son REAL, NIVELES que son MORFOLÓGICO, INDICADORES que son las ÓRDENES