Warning:
JavaScript is turned OFF. None of the links on this page will work until it is reactivated.
If you need help turning JavaScript On, click here.
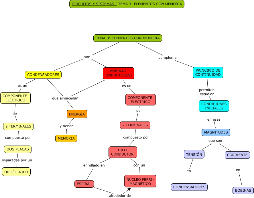
Este Cmap, tiene información relacionada con: Tema 3 Elementos con memoria (Esquema general), TEMA 3: ELEMENTOS CON MEMORIA cumplen el PRINCIPIO DE CONTINUIDAD, CORRIENTE en BOBINAS, CONDENSADORES que almacenan ENERGÍA, MAGNITUDES que son CORRIENTE, TEMA 3: ELEMENTOS CON MEMORIA son CONDENSADORES, BOBINAS (INDUCTORES) es un COMPONENTE ELÉCTRICO, 2 TERMINALES compuesto por DOS PLACAS, DOS PLACAS separadas por un DIELÉCTRICO, TEMA 3: ELEMENTOS CON MEMORIA son BOBINAS (INDUCTORES), COMPONENTE ELÉCTRICO de 2 TERMINALES, HILO CONDUCTOR con un NÚCLEO FERRI- MAGNÉTICO, ENERGÍA y tienen MEMORIA, COMPONENTE ELÉCTRICO de 2 TERMINALES, 2 TERMINALES compuesto por HILO CONDUCTOR, HILO CONDUCTOR enrollado en ESPIRAL, CONDICIONES INICIALES en esas MAGNITUDES, ESPIRAL alrededor de NÚCLEO FERRI- MAGNÉTICO, MAGNITUDES que son TENSIÓN, CONDENSADORES es un COMPONENTE ELÉCTRICO, BOBINAS (INDUCTORES) que almacenan ENERGÍA