Warning:
JavaScript is turned OFF. None of the links on this page will work until it is reactivated.
If you need help turning JavaScript On, click here.
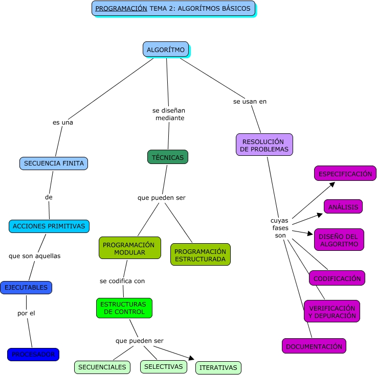
Este Cmap, tiene información relacionada con: Tema 2 Algoritimia básica, TÉCNICAS que pueden ser PROGRAMACIÓN ESTRUCTURADA, RESOLUCIÓN DE PROBLEMAS cuyas fases son CODIFICACIÓN, RESOLUCIÓN DE PROBLEMAS cuyas fases son ANÁLISIS, ALGORÍTMO se diseñan mediante TÉCNICAS, ACCIONES PRIMITIVAS que son aquellas EJECUTABLES, RESOLUCIÓN DE PROBLEMAS cuyas fases son DOCUMENTACIÓN, ESTRUCTURAS DE CONTROL que pueden ser SECUENCIALES, ALGORÍTMO se usan en RESOLUCIÓN DE PROBLEMAS, ALGORÍTMO es una SECUENCIA FINITA, PROGRAMACIÓN MODULAR se codifica con ESTRUCTURAS DE CONTROL, SECUENCIA FINITA de ACCIONES PRIMITIVAS, RESOLUCIÓN DE PROBLEMAS cuyas fases son VERIFICACIÓN Y DEPURACIÓN, RESOLUCIÓN DE PROBLEMAS cuyas fases son ESPECIFICACIÓN, ESTRUCTURAS DE CONTROL que pueden ser ITERATIVAS, RESOLUCIÓN DE PROBLEMAS cuyas fases son DISEÑO DEL ALGORITMO, EJECUTABLES por el PROCESADOR, ESTRUCTURAS DE CONTROL que pueden ser SELECTIVAS, TÉCNICAS que pueden ser PROGRAMACIÓN MODULAR