Warning:
JavaScript is turned OFF. None of the links on this page will work until it is reactivated.
If you need help turning JavaScript On, click here.
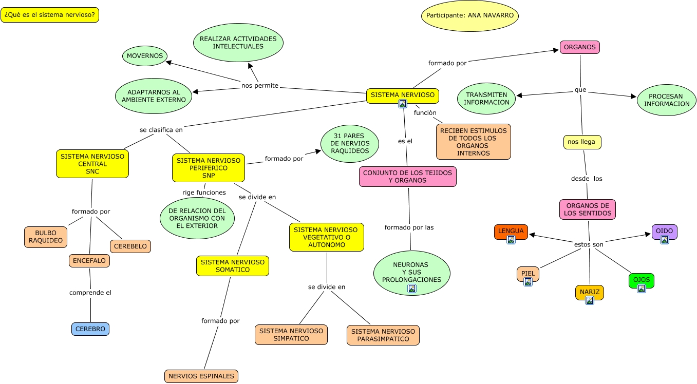
Este Cmap, tiene información relacionada con: Sistema Nervioso, SISTEMA NERVIOSO es el CONJUNTO DE LOS TEJIDOS Y ORGANOS, ORGANOS que PROCESAN INFORMACION, SISTEMA NERVIOSO VEGETATIVO O AUTONOMO se divide en SISTEMA NERVIOSO PARASIMPATICO, SISTEMA NERVIOSO funciòn RECIBEN ESTIMULOS DE TODOS LOS ORGANOS INTERNOS, ORGANOS DE LOS SENTIDOS estos son PIEL, SISTEMA NERVIOSO CENTRAL SNC formado por BULBO RAQUIDEO, ORGANOS que nos llega, SISTEMA NERVIOSO PERIFERICO SNP formado por 31 PARES DE NERVIOS RAQUIDEOS, SISTEMA NERVIOSO CENTRAL SNC formado por CEREBELO, SISTEMA NERVIOSO nos permite MOVERNOS, ORGANOS DE LOS SENTIDOS estos son OIDO, SISTEMA NERVIOSO nos permite REALIZAR ACTIVIDADES INTELECTUALES, SISTEMA NERVIOSO PERIFERICO SNP se divide en SISTEMA NERVIOSO VEGETATIVO O AUTONOMO, SISTEMA NERVIOSO PERIFERICO SNP se divide en SISTEMA NERVIOSO SOMATICO, SISTEMA NERVIOSO se clasifica en SISTEMA NERVIOSO PERIFERICO SNP, SISTEMA NERVIOSO se clasifica en SISTEMA NERVIOSO CENTRAL SNC, ORGANOS que TRANSMITEN INFORMACION, ORGANOS DE LOS SENTIDOS estos son LENGUA, SISTEMA NERVIOSO SOMATICO formado por NERVIOS ESPINALES, SISTEMA NERVIOSO VEGETATIVO O AUTONOMO se divide en SISTEMA NERVIOSO SIMPATICO