Warning:
JavaScript is turned OFF. None of the links on this page will work until it is reactivated.
If you need help turning JavaScript On, click here.
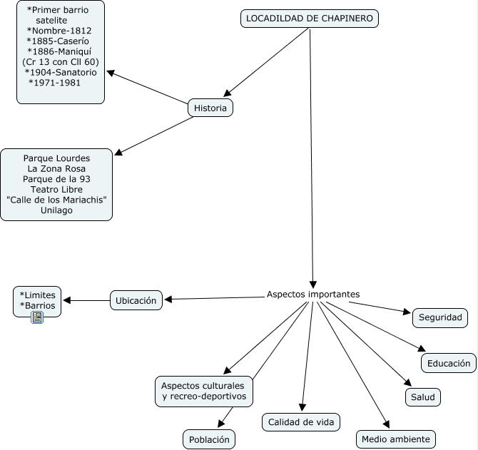
Este Cmap, tiene información relacionada con: Mapa Chapinero, Historia ???? Parque Lourdes La Zona Rosa Parque de la 93 Teatro Libre "Calle de los Mariachis" Unilago, LOCADILDAD DE CHAPINERO Aspectos importantes Seguridad, LOCADILDAD DE CHAPINERO ???? Historia, LOCADILDAD DE CHAPINERO Aspectos importantes Aspectos culturales y recreo-deportivos, LOCADILDAD DE CHAPINERO Aspectos importantes Salud, LOCADILDAD DE CHAPINERO Aspectos importantes Población, Ubicación ???? *Limites *Barrios, LOCADILDAD DE CHAPINERO Aspectos importantes Ubicación, LOCADILDAD DE CHAPINERO Aspectos importantes Educación, LOCADILDAD DE CHAPINERO Aspectos importantes Calidad de vida, Historia ???? *Primer barrio satelite *Nombre-1812 *1885-Caserío *1886-Maniquí (Cr 13 con Cll 60) *1904-Sanatorio *1971-1981, LOCADILDAD DE CHAPINERO Aspectos importantes Medio ambiente