WARNING:
JavaScript is turned OFF. None of the links on this concept map will
work until it is reactivated.
If you need help turning JavaScript On, click here.
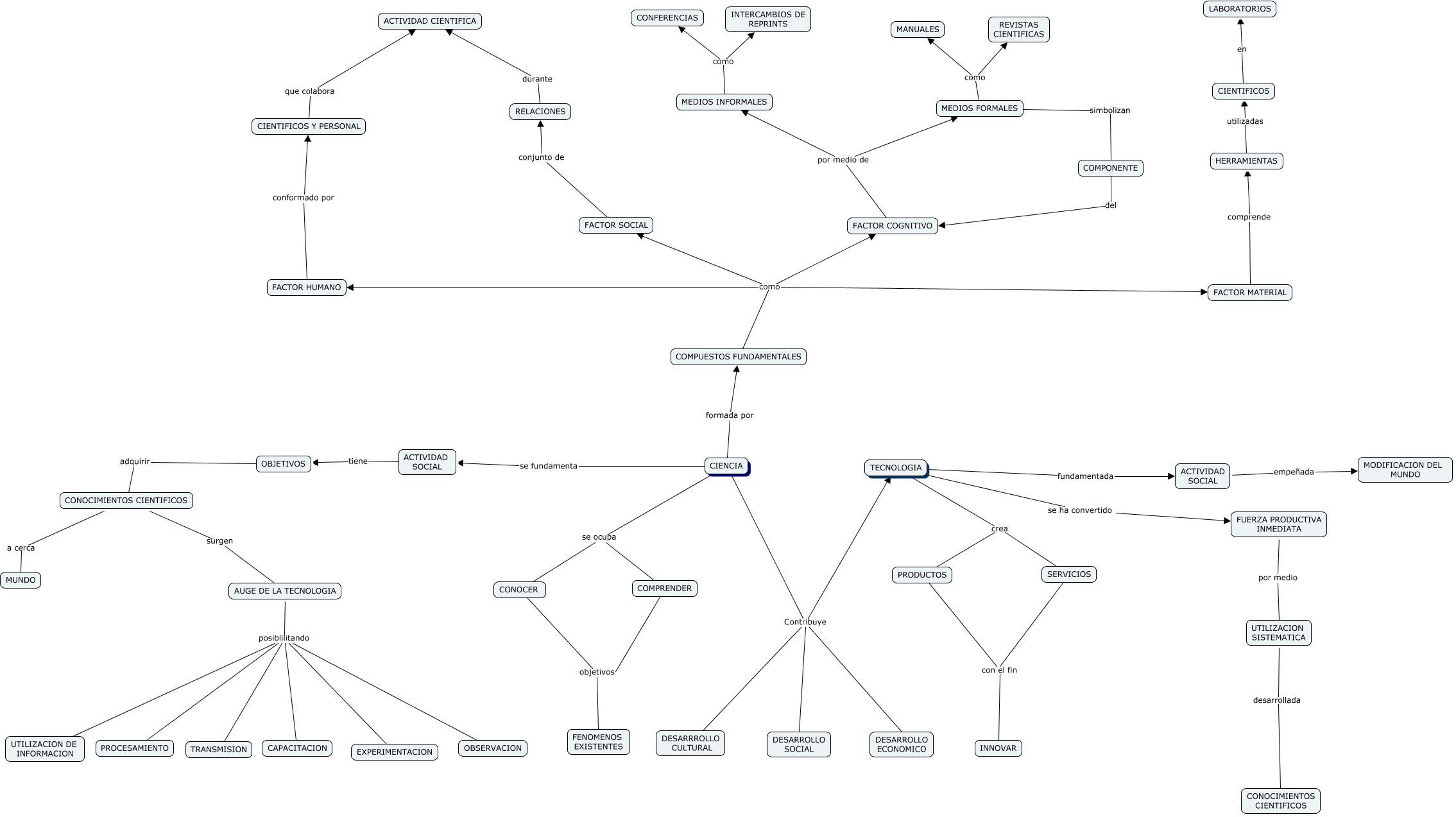
Este Cmap, tiene información relacionada con: CARLOS ALVAREZ, UTILIZACION SISTEMATICA desarrollada CONOCIMIENTOS CIENTIFICOS, AUGE DE LA TECNOLOGIA posiblilitando TRANSMISION, FACTOR COGNITIVO por medio de MEDIOS INFORMALES, MEDIOS INFORMALES como INTERCAMBIOS DE REPRINTS, SERVICIOS con el fin INNOVAR, CONOCER objetivos FENOMENOS EXISTENTES, CIENCIA Contribuye DESARROLLO SOCIAL, CIENCIA Contribuye DESARROLLO ECONOMICO, FACTOR COGNITIVO por medio de MEDIOS FORMALES, CIENCIA formada por COMPUESTOS FUNDAMENTALES, COMPUESTOS FUNDAMENTALES como FACTOR HUMANO, COMPUESTOS FUNDAMENTALES como FACTOR SOCIAL, FACTOR HUMANO conformado por CIENTIFICOS Y PERSONAL, TECNOLOGIA se ha convertido FUERZA PRODUCTIVA INMEDIATA, FUERZA PRODUCTIVA INMEDIATA por medio UTILIZACION SISTEMATICA, FACTOR MATERIAL comprende HERRAMIENTAS, ACTIVIDAD SOCIAL tiene OBJETIVOS, ACTIVIDAD SOCIAL empeñada MODIFICACION DEL MUNDO, CIENCIA se ocupa CONOCER, CIENTIFICOS en LABORATORIOS