Warning:
JavaScript is turned OFF. None of the links on this page will work until it is reactivated.
If you need help turning JavaScript On, click here.
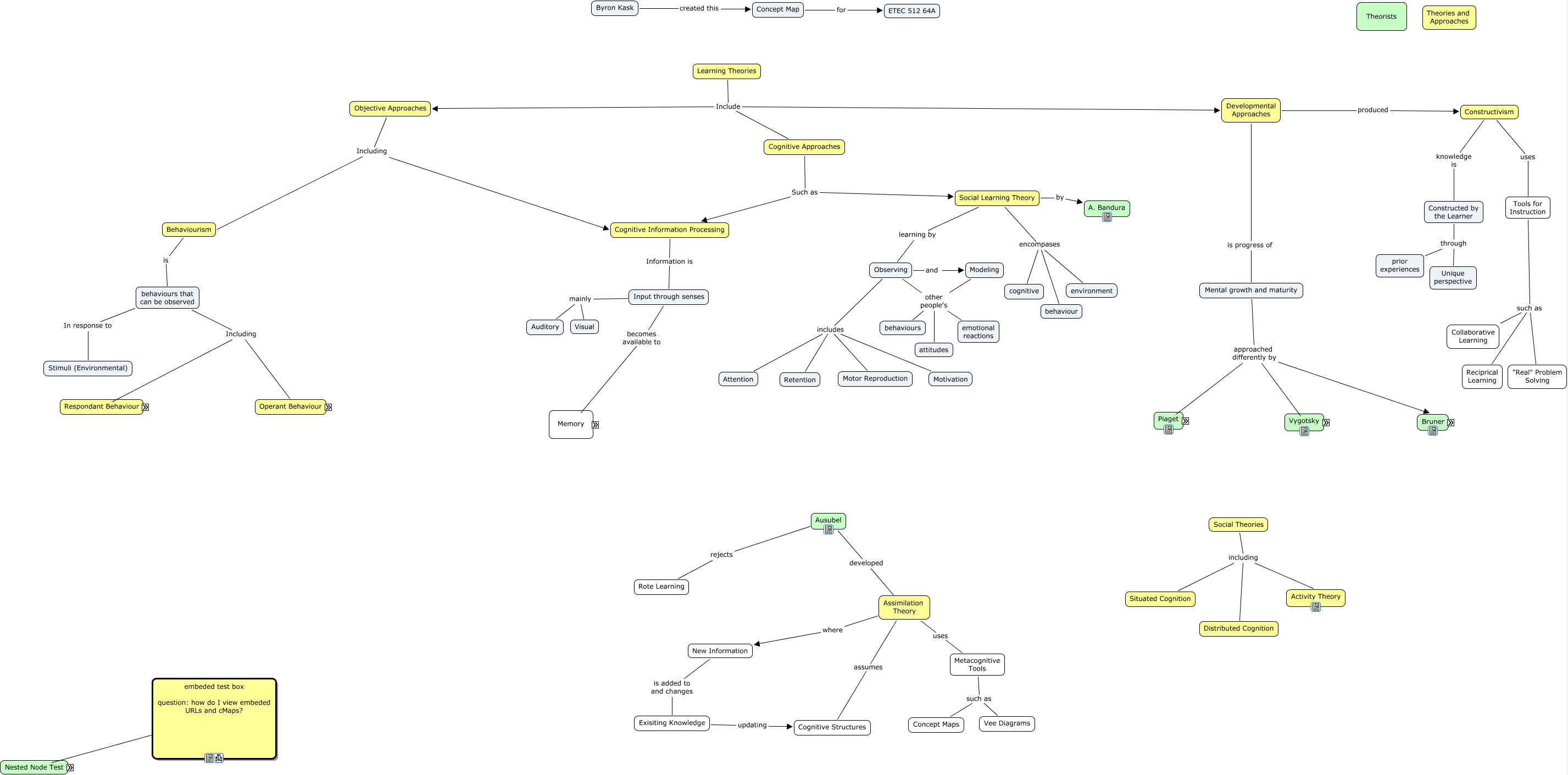
This Concept Map, created with IHMC CmapTools, has information related to: Byron Kask Learning Theories Snapshot Nov 9, 2008, Creating Disequilibrium aided by Collaborative Activities, Jean Piaget instrcutional considerations Creating Disequilibrium, Cognitive Approaches Such as Social Learning Theory, observing learning methods of study includes Cross-species comparrisons, Ausubel rejects Rote Learning, Constructivism knowledge is Constructed by the Learner, Symbolic Stage applicable to All learner, Short-Term memory triggers Long-Term memory, Tools for Instruction such as Reciprical Learning, Modification of stimulus by people changed Natural setting, Social Learning Theory encompases behaviour, Observing other people's behaviours, Iconic Stage applicable to All learner, Metacognitive Tools such as Vee Diagrams, Jerome Bruner Instrctional Considerations Challenges should promt further learning, Social Theories including Distributed Cognition, Jerome Bruner Instrctional Considerations Discovery as a learning outcome, Learning Theories Include Objective Approaches, Ausubel developed Assimilation Theory, Lev Vygotsky stressed Modification of stimulus