WARNING:
JavaScript is turned OFF. None of the links on this concept map will
work until it is reactivated.
If you need help turning JavaScript On, click here.
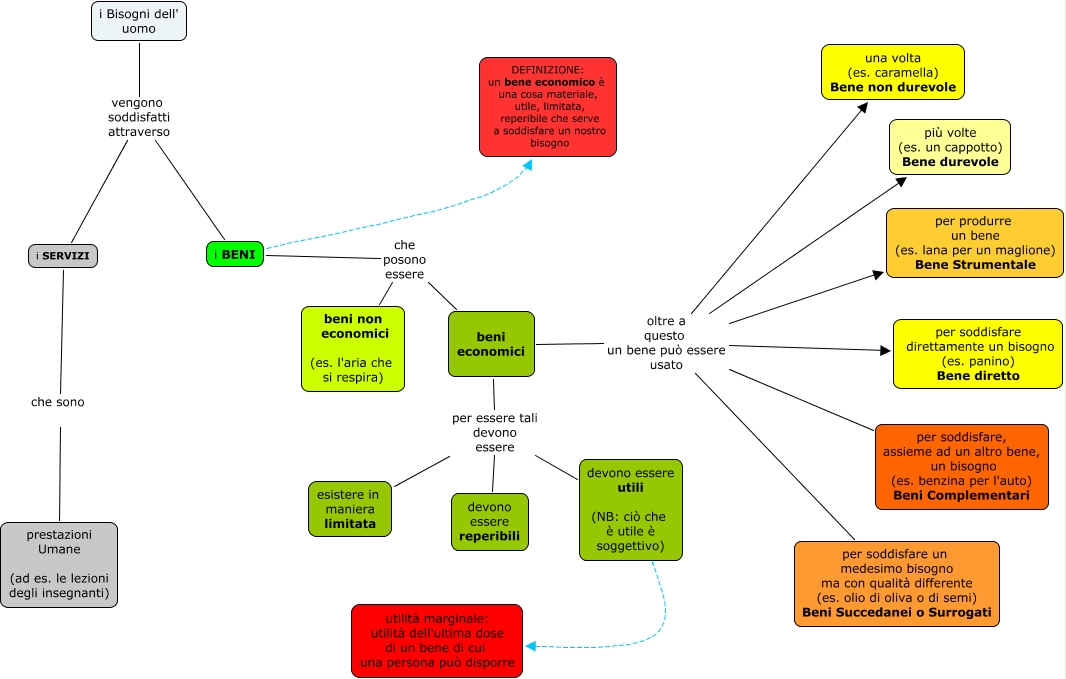
Questa Cmap, creata con IHMC CmapTools, contiene informazioni relative a: bisogni del'uomo, i BENI che posono essere beni economici, beni economici oltre a questo un bene può essere usato per soddisfare un medesimo bisogno ma con qualità differente (es. olio di oliva o di semi) Beni Succedanei o Surrogati, beni economici oltre a questo un bene può essere usato per soddisfare direttamente un bisogno (es. panino) Bene diretto, i Bisogni dell' uomo vengono soddisfatti attraverso i BENI, i BENI che posono essere beni non economici (es. l'aria che si respira), beni economici oltre a questo un bene può essere usato più volte (es. un cappotto) Bene durevole, devono essere utili (NB: ciò che è utile è soggettivo) utilità marginale: utilità dell'ultima dose di un bene di cui una persona può disporre, beni economici oltre a questo un bene può essere usato per produrre un bene (es. lana per un maglione) Bene Strumentale, i Bisogni dell' uomo vengono soddisfatti attraverso i SERVIZI, beni economici oltre a questo un bene può essere usato per soddisfare, assieme ad un altro bene, un bisogno (es. benzina per l'auto) Beni Complementari, beni economici per essere tali devono essere devono essere utili (NB: ciò che è utile è soggettivo), i SERVIZI che sono prestazioni Umane (ad es. le lezioni degli insegnanti), beni economici per essere tali devono essere devono essere reperibili, i BENI DEFINIZIONE: un bene economico è una cosa materiale, utile, limitata, reperibile che serve a soddisfare un nostro bisogno, beni economici oltre a questo un bene può essere usato una volta (es. caramella) Bene non durevole, beni economici per essere tali devono essere esistere in maniera limitata