Warning:
JavaScript is turned OFF. None of the links on this page will work until it is reactivated.
If you need help turning JavaScript On, click here.
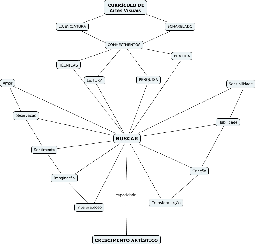
Este Mapa Conceitual tem informações relacionadas a: Mapa Magda, BUSCAR ???? observação, Habilidade ???? Sensibilidade, CONHECIMENTOS ???? LEITURA, PESQUISA ???? BUSCAR, LEITURA ???? BUSCAR, BCHARELADO ???? CONHECIMENTOS, BUSCAR ???? Transformarção, Sentimento ???? Imaginação, BUSCAR ???? Criação, BUSCAR capacidade CRESCIMENTO ARTÍSTICO, Sentimento ???? observação, BUSCAR ???? Amor, PRATICA ???? BUSCAR, CONHECIMENTOS ???? TÉCNICAS, CURRÍCULO DE Artes Visuais ???? LICENCIATURA, BUSCAR ???? Sensibilidade, CONHECIMENTOS ???? PRATICA, CONHECIMENTOS ???? PESQUISA, Criação ???? Habilidade, BUSCAR ???? Habilidade