WARNING:
JavaScript is turned OFF. None of the links on this concept map will
work until it is reactivated.
If you need help turning JavaScript On, click here.
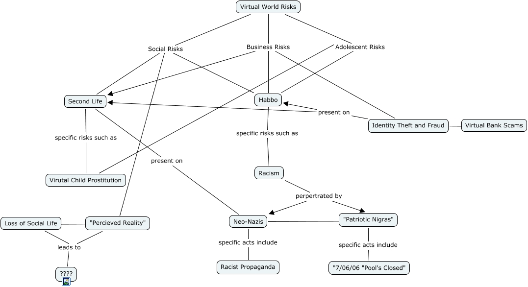
This Concept Map, created with IHMC CmapTools, has information related to: Virtual World Threats, Second Life present on Neo-Nazis, Virtual World Risks Social Risks Second Life, Neo-Nazis ???? "Patriotic Nigras", Virutal Child Prostitution Adolescent Risks Habbo, "Patriotic Nigras" specific acts include "7/06/06 "Pool's Closed", Racism perpertrated by Neo-Nazis, Virtual World Risks Adolescent Risks Habbo, Neo-Nazis specific acts include Racist Propaganda, Virtual World Risks Business Risks Second Life, Habbo specific risks such as Racism, "Percieved Reality" leads to ????, Second Life specific risks such as Virutal Child Prostitution, Virtual World Risks Social Risks Habbo, Identity Theft and Fraud ???? Virtual Bank Scams, Virtual World Risks Business Risks Identity Theft and Fraud, Identity Theft and Fraud present on Second Life, Virtual World Risks Social Risks "Percieved Reality", "Percieved Reality" ???? Loss of Social Life, Identity Theft and Fraud present on Habbo, Racism perpertrated by "Patriotic Nigras"