WARNING:
JavaScript is turned OFF. None of the links on this concept map will
work until it is reactivated.
If you need help turning JavaScript On, click here.
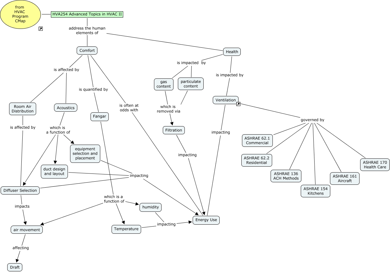
This Concept Map, created with IHMC CmapTools, has information related to: HVA254, Ventilation governed by ASHRAE 62.1 Commercial, Comfort is often at odds with Energy Use, Acoustics which is a function of duct design and layout, particulate content which is removed via Filtration, HVA254 Advanced Topics in HVAC II address the human elements of Health, Fangar which is a function of Temperature, Ventilation governed by ASHRAE 161 Aircraft, Fangar which is a function of humidity, Ventilation governed by ASHRAE 154 Kitchens, Ventilation governed by ASHRAE 62.2 Residential, gas content which is removed via Filtration, Acoustics which is a function of equipment selection and placement, Health is impacted by gas content, Ventilation impacting Energy Use, Diffuser Selection impacting Energy Use, Comfort is affected by Room Air Distribution, Comfort is affected by Acoustics, Ventilation governed by ASHRAE 170 Health Care, Health is impacted by particulate content, air movement affecting Draft