WARNING:
JavaScript is turned OFF. None of the links on this concept map will
work until it is reactivated.
If you need help turning JavaScript On, click here.
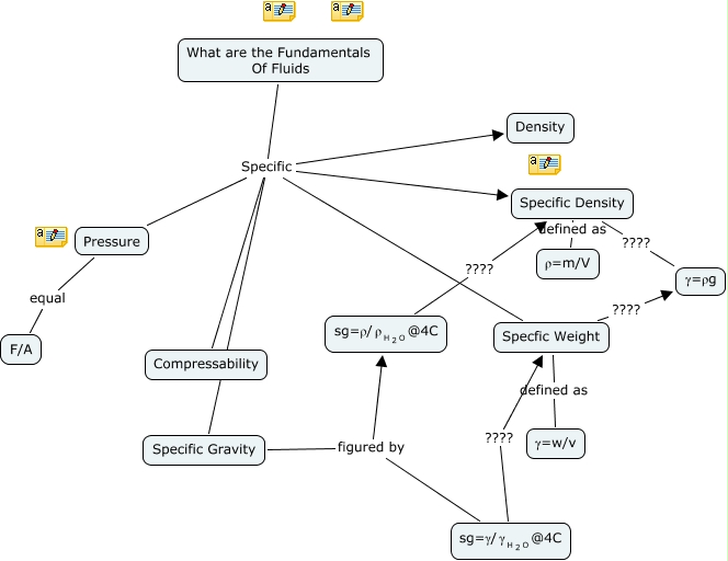
This Concept Map, created with IHMC CmapTools, has information related to: Cmap1, What are the Fundamentals Of Fluids Specific Specific Gravity, Pressure equal F/A, What are the Fundamentals Of Fluids Specific Density, What are the Fundamentals Of Fluids Specific Specific Density, <math xmlns="http://www.w3.org/1998/Math/MathML"> <mrow> <mtext> sg=ρ/ </mtext> <mmultiscripts> <mtext> ρ </mtext> <mrow> <mmultiscripts> <mtext> H </mtext> <mtext> 2 </mtext> <none/> </mmultiscripts> <mtext> O </mtext> </mrow> <none/> </mmultiscripts> <mtext> @4C </mtext> </mrow> </math> ???? Specific Density, <math xmlns="http://www.w3.org/1998/Math/MathML"> <mrow> <mtext> sg=γ/ </mtext> <mmultiscripts> <mtext> γ </mtext> <mrow> <mmultiscripts> <mtext> H </mtext> <mtext> 2 </mtext> <none/> </mmultiscripts> <mtext> O </mtext> </mrow> <none/> </mmultiscripts> <mtext> @4C </mtext> </mrow> </math> ???? Specfic Weight, Specific Density ???? γ=ρg, What are the Fundamentals Of Fluids Specific Compressability, What are the Fundamentals Of Fluids Specific Specfic Weight, Specific Gravity figured by <math xmlns="http://www.w3.org/1998/Math/MathML"> <mrow> <mtext> sg=γ/ </mtext> <mmultiscripts> <mtext> γ </mtext> <mrow> <mmultiscripts> <mtext> H </mtext> <mtext> 2 </mtext> <none/> </mmultiscripts> <mtext> O </mtext> </mrow> <none/> </mmultiscripts> <mtext> @4C </mtext> </mrow> </math>, Specfic Weight ???? γ=ρg, Specific Gravity figured by <math xmlns="http://www.w3.org/1998/Math/MathML"> <mrow> <mtext> sg=ρ/ </mtext> <mmultiscripts> <mtext> ρ </mtext> <mrow> <mmultiscripts> <mtext> H </mtext> <mtext> 2 </mtext> <none/> </mmultiscripts> <mtext> O </mtext> </mrow> <none/> </mmultiscripts> <mtext> @4C </mtext> </mrow> </math>, Specific Density defined as ρ=m/V, Specfic Weight defined as γ=w/v, What are the Fundamentals Of Fluids Specific Pressure