WARNING:
JavaScript is turned OFF. None of the links on this concept map will
work until it is reactivated.
If you need help turning JavaScript On, click here.
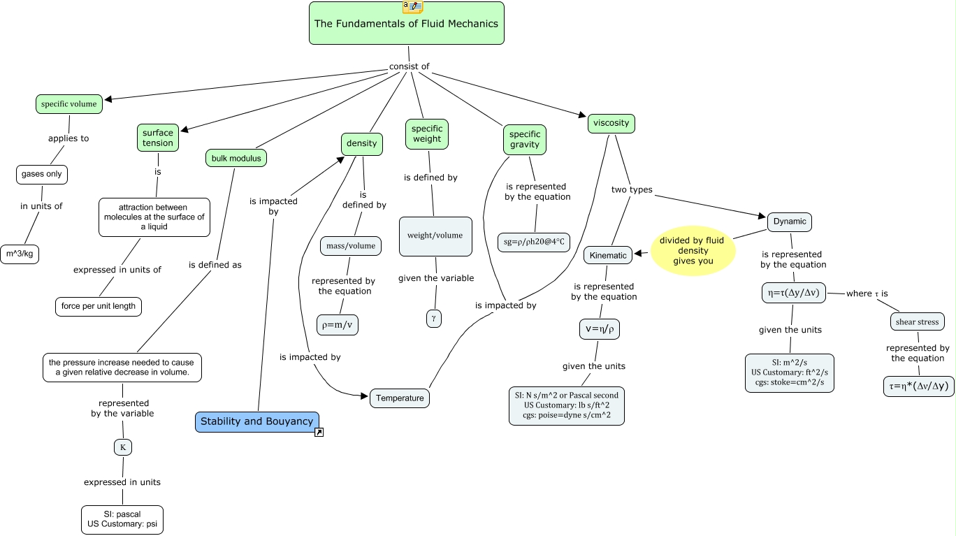
This Concept Map, created with IHMC CmapTools, has information related to: Fundamentals of Fluid Mechanics, The Fundamentals of Fluid Mechanics consist of bulk modulus, surface tension is attraction between molecules at the surface of a liquid, Stability and Bouyancy is impacted by density, viscosity two types Dynamic, shear stress represented by the equation τ=η*(Δν/Δy), density is defined by mass/volume, gases only in units of m^3/kg, attraction between molecules at the surface of a liquid expressed in units of force per unit length, The Fundamentals of Fluid Mechanics consist of specific weight, Dynamic is represented by the equation η=τ(Δy/Δv), specific gravity is impacted by Temperature, Dynamic divided by fluid density gives you Kinematic, weight/volume given the variable γ, Kinematic is represented by the equation v=η/ρ, The Fundamentals of Fluid Mechanics consist of viscosity, The Fundamentals of Fluid Mechanics consist of specific gravity, specific gravity is represented by the equation sg=ρ/ρh20@4°C, specific volume applies to gases only, The Fundamentals of Fluid Mechanics consist of specific volume, viscosity two types Kinematic