WARNING:
JavaScript is turned OFF. None of the links on this concept map will
work until it is reactivated.
If you need help turning JavaScript On, click here.
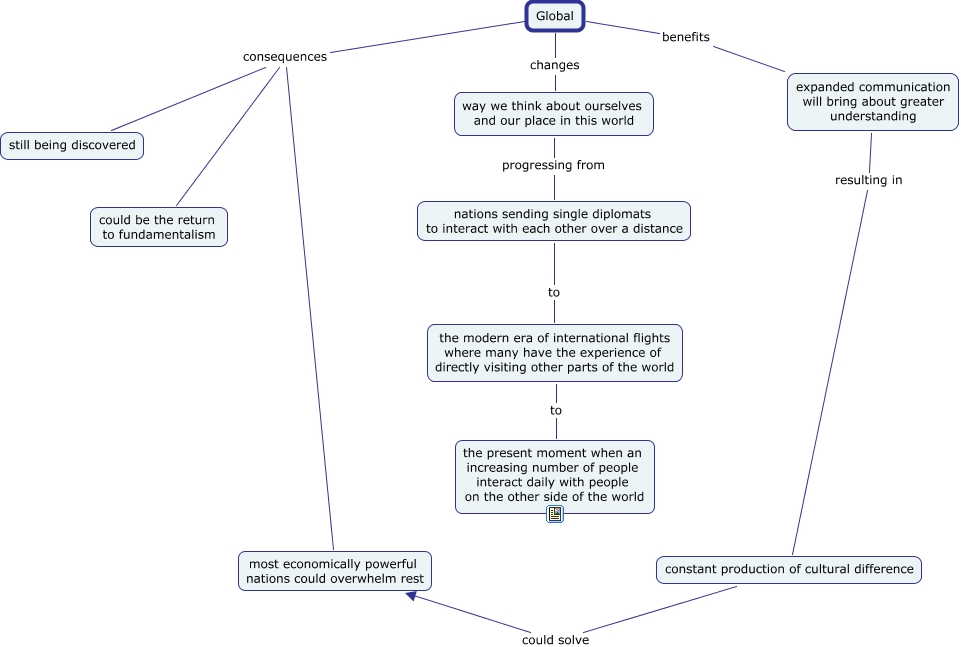
This Concept Map, created with IHMC CmapTools, has information related to: Global, Global changes way we think about ourselves and our place in this world, the modern era of international flights where many have the experience of directly visiting other parts of the world to the present moment when an increasing number of people interact daily with people on the other side of the world, Global consequences still being discovered, Global consequences could be the return to fundamentalism, way we think about ourselves and our place in this world progressing from nations sending single diplomats to interact with each other over a distance, constant production of cultural difference could solve most economically powerful nations could overwhelm rest, nations sending single diplomats to interact with each other over a distance to the modern era of international flights where many have the experience of directly visiting other parts of the world, expanded communication will bring about greater understanding resulting in constant production of cultural difference, Global consequences most economically powerful nations could overwhelm rest