WARNING:
JavaScript is turned OFF. None of the links on this concept map will
work until it is reactivated.
If you need help turning JavaScript On, click here.
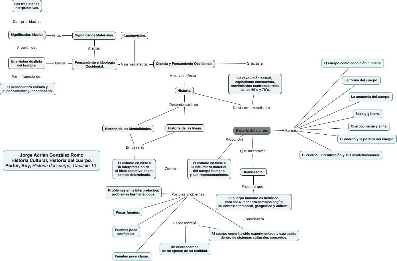
Este Cmap, tiene información relacionada con: Historia del cuerpo, Historia del cuerpo. Ramas: Sexo y género., Historia de las Ideas. En base a: El estudio en base a la interpretacion de el ideal colectivo de un tiempo determinado., Significados ideales A partir de: Una visión dualista del hombre., Historia de las Mentalidades. En base a: El estudio en base a la interpretacion de el ideal colectivo de un tiempo determinado., Historia del cuerpo. Ramas: El cuerpo como condición humana., Pensamiento e ideología Occidental. A su vez afecta: Ciencia y Pensamiento Occidental., Al cuerpo como ha sido experimentado y expresado dentro de sistemas culturales concretos. Representará: Un microcosmos de su época; de su realidad., Una visión dualista del hombre. Afecta: Pensamiento e ideología Occidental., Al cuerpo como ha sido experimentado y expresado dentro de sistemas culturales concretos. Posibles problemas: Pocas fuentes., Historia. Desembocará en: Historia de las Ideas., Historia total. Propone que: El cuerpo humano es histórico, esto es: Que tendra cambios según su contexto temporal, geografico y cultural., Historia del cuerpo. Ramas: La anatomía del cuerpo., El estudio en base a la naturaleza material del cuerpo humano y sus representaciones. Contra: El estudio en base a la interpretacion de el ideal colectivo de un tiempo determinado., Una visión dualista del hombre. Por influencia de: El pensamiento Clásico y el pensamiento judeocristiano., Historia del cuerpo. Dará como resultado: La revolución sexual, capitalismo consumista, movimientos contraculturales de los 60´s y 70´s., Las tradiciones interpretativas. Dan prioridad a: Significados ideales, Pensamiento e ideología Occidental. A su vez afecta: Cosmovisión., Ciencia y Pensamiento Occidental. Gracias a La revolución sexual, capitalismo consumista, movimientos contraculturales de los 60´s y 70´s., Historia. Desembocará en: Historia de las Mentalidades., Historia del cuerpo. Ramas: Cuerpo, mente y alma.