WARNING:
JavaScript is turned OFF. None of the links on this concept map will
work until it is reactivated.
If you need help turning JavaScript On, click here.
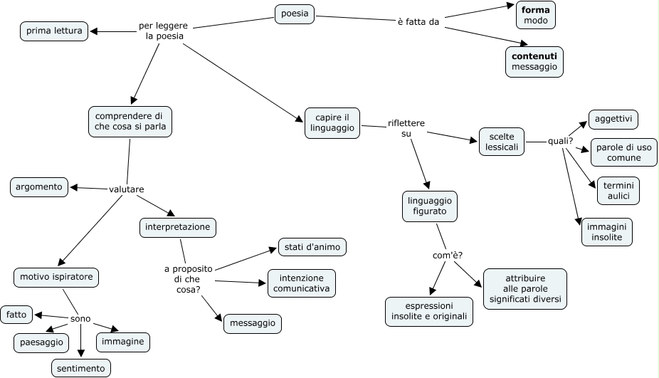
Questa Cmap, creata con IHMC CmapTools, contiene informazioni relative a: 001_poesia, motivo ispiratore sono paesaggio, poesia per leggere la poesia prima lettura, motivo ispiratore sono immagine, motivo ispiratore sono fatto, interpretazione a proposito di che cosa? stati d'animo, linguaggio figurato com'è? attribuire alle parole significati diversi, capire il linguaggio riflettere su scelte lessicali, scelte lessicali quali? parole di uso comune, linguaggio figurato com'è? espressioni insolite e originali, capire il linguaggio riflettere su linguaggio figurato, comprendere di che cosa si parla valutare interpretazione, motivo ispiratore sono sentimento, comprendere di che cosa si parla valutare motivo ispiratore, scelte lessicali quali? termini aulici, poesia è fatta da contenuti messaggio, comprendere di che cosa si parla valutare argomento, scelte lessicali quali? immagini insolite, interpretazione a proposito di che cosa? intenzione comunicativa, scelte lessicali quali? aggettivi, poesia per leggere la poesia capire il linguaggio