WARNING:
JavaScript is turned OFF. None of the links on this concept map will
work until it is reactivated.
If you need help turning JavaScript On, click here.
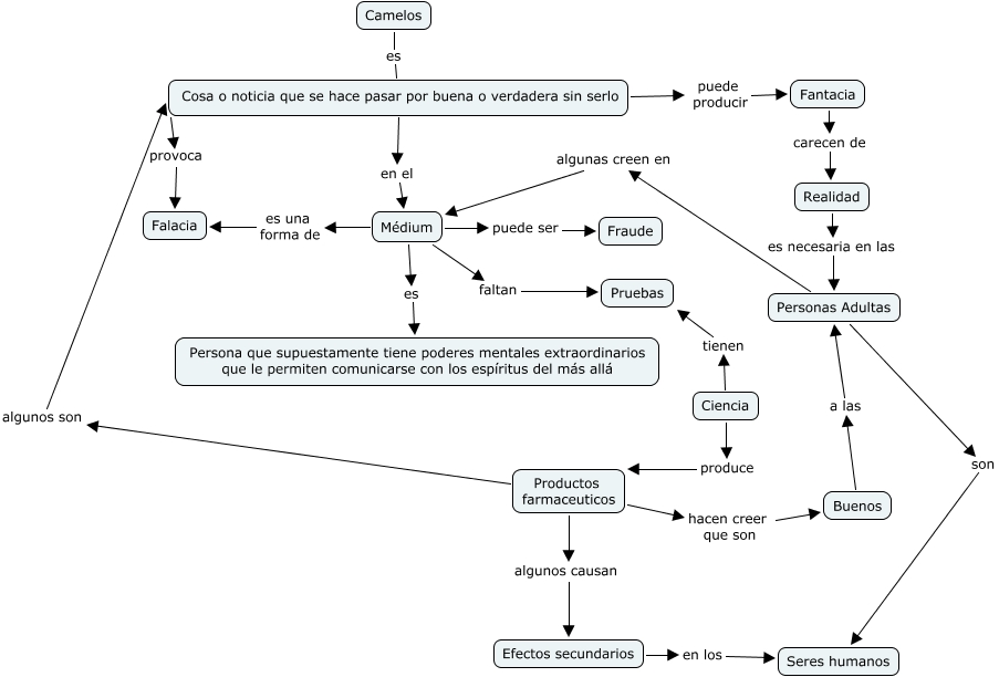
This Concept Map, created with IHMC CmapTools, has information related to: compu y sociedad, Personas Adultas son Seres humanos, Médium es Persona que supuestamente tiene poderes mentales extraordinarios que le permiten comunicarse con los espíritus del más allá, Buenos a las Personas Adultas, Fantacia carecen de Realidad, Ciencia tienen Pruebas, Productos farmaceuticos algunos causan Efectos secundarios, Productos farmaceuticos hacen creer que son Buenos, Personas Adultas algunas creen en Médium, Médium puede ser Fraude, Realidad es necesaria en las Personas Adultas, Cosa o noticia que se hace pasar por buena o verdadera sin serlo puede producir Fantacia, Camelos es Cosa o noticia que se hace pasar por buena o verdadera sin serlo, Efectos secundarios en los Seres humanos, Médium es una forma de Falacia, Cosa o noticia que se hace pasar por buena o verdadera sin serlo provoca Falacia, Cosa o noticia que se hace pasar por buena o verdadera sin serlo en el Médium, Ciencia produce Productos farmaceuticos, Productos farmaceuticos algunos son Cosa o noticia que se hace pasar por buena o verdadera sin serlo, Médium faltan Pruebas