WARNING:
JavaScript is turned OFF. None of the links on this concept map will
work until it is reactivated.
If you need help turning JavaScript On, click here.
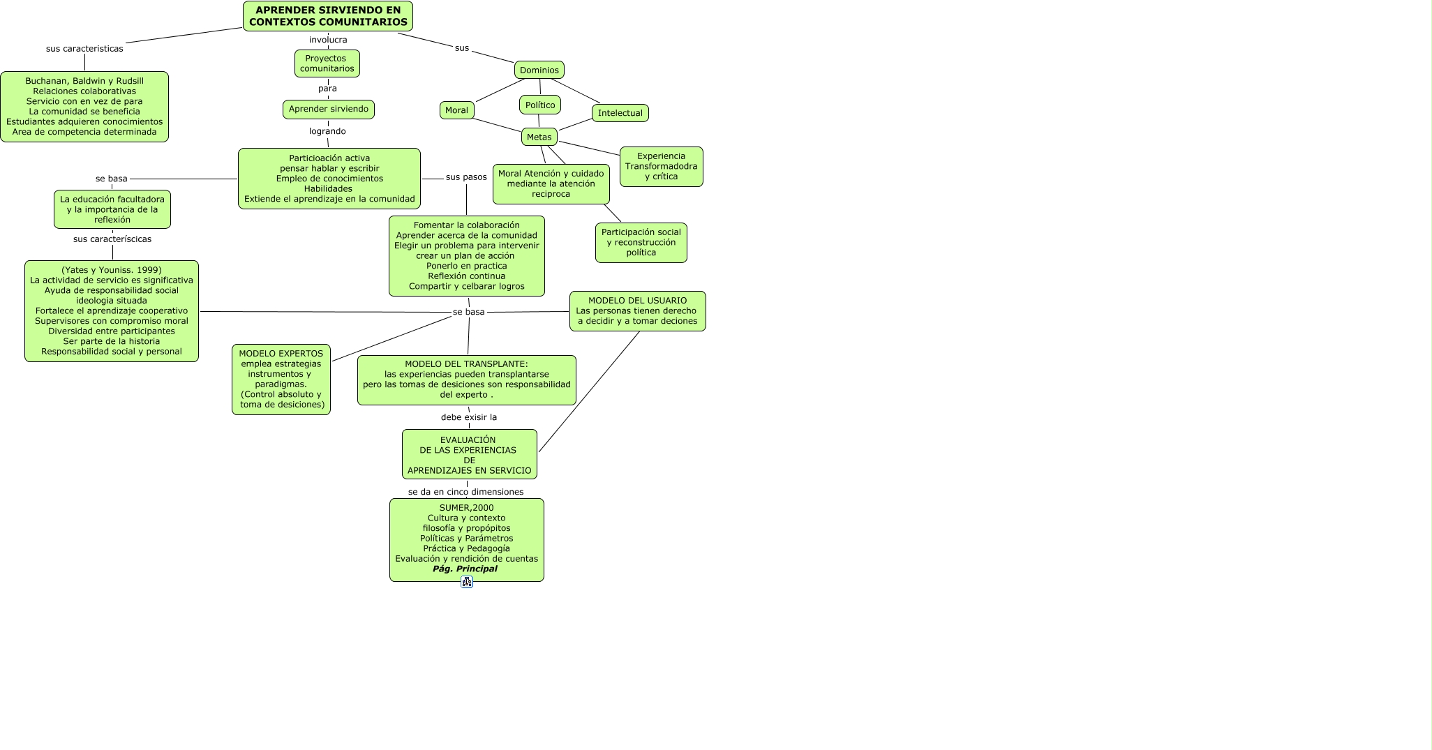
Este Cmap, tiene información relacionada con: Mapa_5 Contextos Comunitarios, EVALUACIÓN DE LAS EXPERIENCIAS DE APRENDIZAJES EN SERVICIO se da en cinco dimensiones SUMER,2000 Cultura y contexto filosofía y propópitos Políticas y Parámetros Práctica y Pedagogía Evaluación y rendición de cuentas Pág. Principal, Intelectual ???? Metas, Dominios ???? Intelectual, APRENDER SIRVIENDO EN CONTEXTOS COMUNITARIOS sus Dominios, APRENDER SIRVIENDO EN CONTEXTOS COMUNITARIOS sus caracteristicas Buchanan, Baldwin y Rudsill Relaciones colaborativas Servicio con en vez de para La comunidad se beneficia Estudiantes adquieren conocimientos Area de competencia determinada, Dominios ???? Político, (Yates y Youniss. 1999) La actividad de servicio es significativa Ayuda de responsabilidad social ideologia situada Fortalece el aprendizaje cooperativo Supervisores con compromiso moral Diversidad entre participantes Ser parte de la historia Responsabilidad social y personal se basa MODELO DEL TRANSPLANTE: las experiencias pueden transplantarse pero las tomas de desiciones son responsabilidad del experto ., Dominios ???? Moral, (Yates y Youniss. 1999) La actividad de servicio es significativa Ayuda de responsabilidad social ideologia situada Fortalece el aprendizaje cooperativo Supervisores con compromiso moral Diversidad entre participantes Ser parte de la historia Responsabilidad social y personal se basa MODELO EXPERTOS emplea estrategias instrumentos y paradigmas. (Control absoluto y toma de desiciones), Aprender sirviendo logrando Particioación activa pensar hablar y escribir Empleo de conocimientos Habilidades Extiende el aprendizaje en la comunidad, Fomentar la colaboración Aprender acerca de la comunidad Elegir un problema para intervenir crear un plan de acción Ponerlo en practica Reflexión continua Compartir y celbarar logros se basa MODELO DEL TRANSPLANTE: las experiencias pueden transplantarse pero las tomas de desiciones son responsabilidad del experto ., Metas ???? Moral Atención y cuidado mediante la atención reciproca, Político ???? Metas, APRENDER SIRVIENDO EN CONTEXTOS COMUNITARIOS involucra Proyectos comunitarios, Metas ???? Participación social y reconstrucción política, La educación facultadora y la importancia de la reflexión sus caracteríscicas (Yates y Youniss. 1999) La actividad de servicio es significativa Ayuda de responsabilidad social ideologia situada Fortalece el aprendizaje cooperativo Supervisores con compromiso moral Diversidad entre participantes Ser parte de la historia Responsabilidad social y personal, Metas ???? Experiencia Transformadodra y crítica, Particioación activa pensar hablar y escribir Empleo de conocimientos Habilidades Extiende el aprendizaje en la comunidad se basa La educación facultadora y la importancia de la reflexión, Proyectos comunitarios para Aprender sirviendo, Moral ???? Metas