WARNING:
JavaScript is turned OFF. None of the links on this concept map will
work until it is reactivated.
If you need help turning JavaScript On, click here.
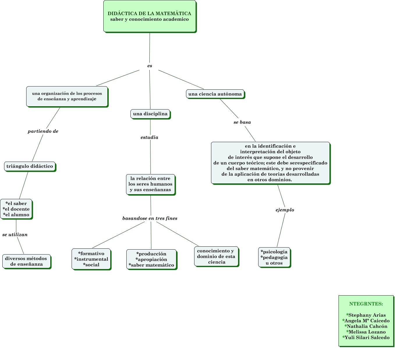
Este Cmap, tiene información relacionada con: DIDACTICA DE LA MATEMÁTICA 2, la relación entre los seres humanos y sus enseñanzas basandose en tres fines *producción *apropiación *saber matemático, DIDÁCTICA DE LA MATEMÁTICA saber y conocimiento academico es una organización de los procesos de enseñanza y aprendizaje, la relación entre los seres humanos y sus enseñanzas basandose en tres fines conocimiento y dominio de esta ciencia, triángulo didáctico ???? *el saber *el docente *el alumno, *el saber *el docente *el alumno se utilizan diversos métodos de enseñanza, DIDÁCTICA DE LA MATEMÁTICA saber y conocimiento academico es una ciencia autónoma, una disciplina estudia la relación entre los seres humanos y sus enseñanzas, en la identificación e interpretación del objeto de interés que supone el desarrollo de un cuerpo teórico; este debe serespecificado del saber matemático, y no provenir de la aplicación de teorias desarrolladas en otros dominios. ejemplo *psicología *pedagogía u otros, una ciencia autónoma se basa en la identificación e interpretación del objeto de interés que supone el desarrollo de un cuerpo teórico; este debe serespecificado del saber matemático, y no provenir de la aplicación de teorias desarrolladas en otros dominios., DIDÁCTICA DE LA MATEMÁTICA saber y conocimiento academico es una disciplina, la relación entre los seres humanos y sus enseñanzas basandose en tres fines *formativo *instrumental *social, una organización de los procesos de enseñanza y aprendizaje partiendo de triángulo didáctico