WARNING:
JavaScript is turned OFF. None of the links on this concept map will
work until it is reactivated.
If you need help turning JavaScript On, click here.
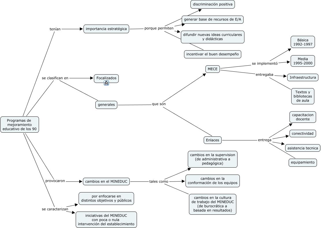
Este Cmap, tiene información relacionada con: Programas de Mejoramiento Educativo de la Reforma de los 90, importancia estratégica porque permiten generar base de recursos de E/A, Enlaces entrega capacitacion docente, Programas de mejoramiento educativo de los 90 se clasifican en generales, Programas de mejoramiento educativo de los 90 provocaron cambios en el MINEDUC, Programas de mejoramiento educativo de los 90 se caracterizan iniciativas del MINEDUC con poca o nula intervención del establecimiento, Enlaces entrega conectividad, Enlaces entrega equipamiento, Enlaces entrega asistencia tecnica, MECE entregaba Infraestructura, cambios en el MINEDUC tales como cambios en la conformación de los equipos, Programas de mejoramiento educativo de los 90 se clasifican en Focalizados, MECE entregaba Textos y bibliotecas de aula, cambios en el MINEDUC tales como cambios en la cultura de trabajo del MINEDUC (de burocrática a basada en resultados), Programas de mejoramiento educativo de los 90 se caracterizan por enfocarse en distintos objetivos y públicos, MECE se implementó Media 1995-2000, importancia estratégica porque permiten incentivar el buen desempeño, generales que son Enlaces, importancia estratégica porque permiten difundir nuevas ideas curriculares y didácticas, Programas de mejoramiento educativo de los 90 tenían importancia estratégica, importancia estratégica porque permiten discriminación positiva