WARNING:
JavaScript is turned OFF. None of the links on this concept map will
work until it is reactivated.
If you need help turning JavaScript On, click here.
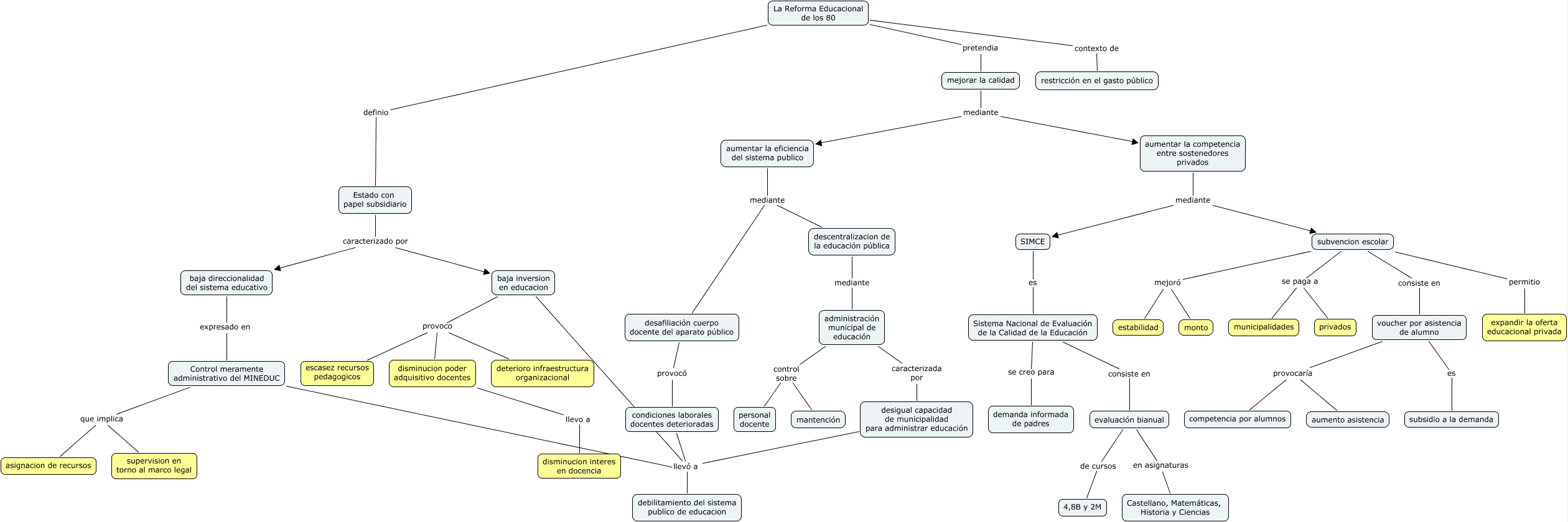
Este Cmap, tiene información relacionada con: Reforma Educacional en Chile de 1980, baja direccionalidad del sistema educativo expresado en Control meramente administrativo del MINEDUC, aumentar la competencia entre sostenedores privados mediante SIMCE, descentralizacion de la educación pública mediante administración municipal de educación, SIMCE es Sistema Nacional de Evaluación de la Calidad de la Educación, baja inversion en educacion provoco disminucion poder adquisitivo docentes, aumentar la eficiencia del sistema publico mediante desafiliación cuerpo docente del aparato público, subvencion escolar mejoró monto, Sistema Nacional de Evaluación de la Calidad de la Educación se creo para demanda informada de padres, baja inversion en educacion llevó a debilitamiento del sistema publico de educacion, voucher por asistencia de alumno es subsidio a la demanda, evaluación bianual en asignaturas Castellano, Matemáticas, Historia y Ciencias, Control meramente administrativo del MINEDUC que implica supervision en torno al marco legal, Control meramente administrativo del MINEDUC llevó a debilitamiento del sistema publico de educacion, administración municipal de educación control sobre personal docente, voucher por asistencia de alumno provocaría aumento asistencia, desigual capacidad de municipalidad para administrar educación llevó a debilitamiento del sistema publico de educacion, baja inversion en educacion provoco deterioro infraestructura organizacional, mejorar la calidad mediante aumentar la competencia entre sostenedores privados, voucher por asistencia de alumno provocaría competencia por alumnos, condiciones laborales docentes deterioradas llevó a debilitamiento del sistema publico de educacion